HOME   LIST
‹–   –›

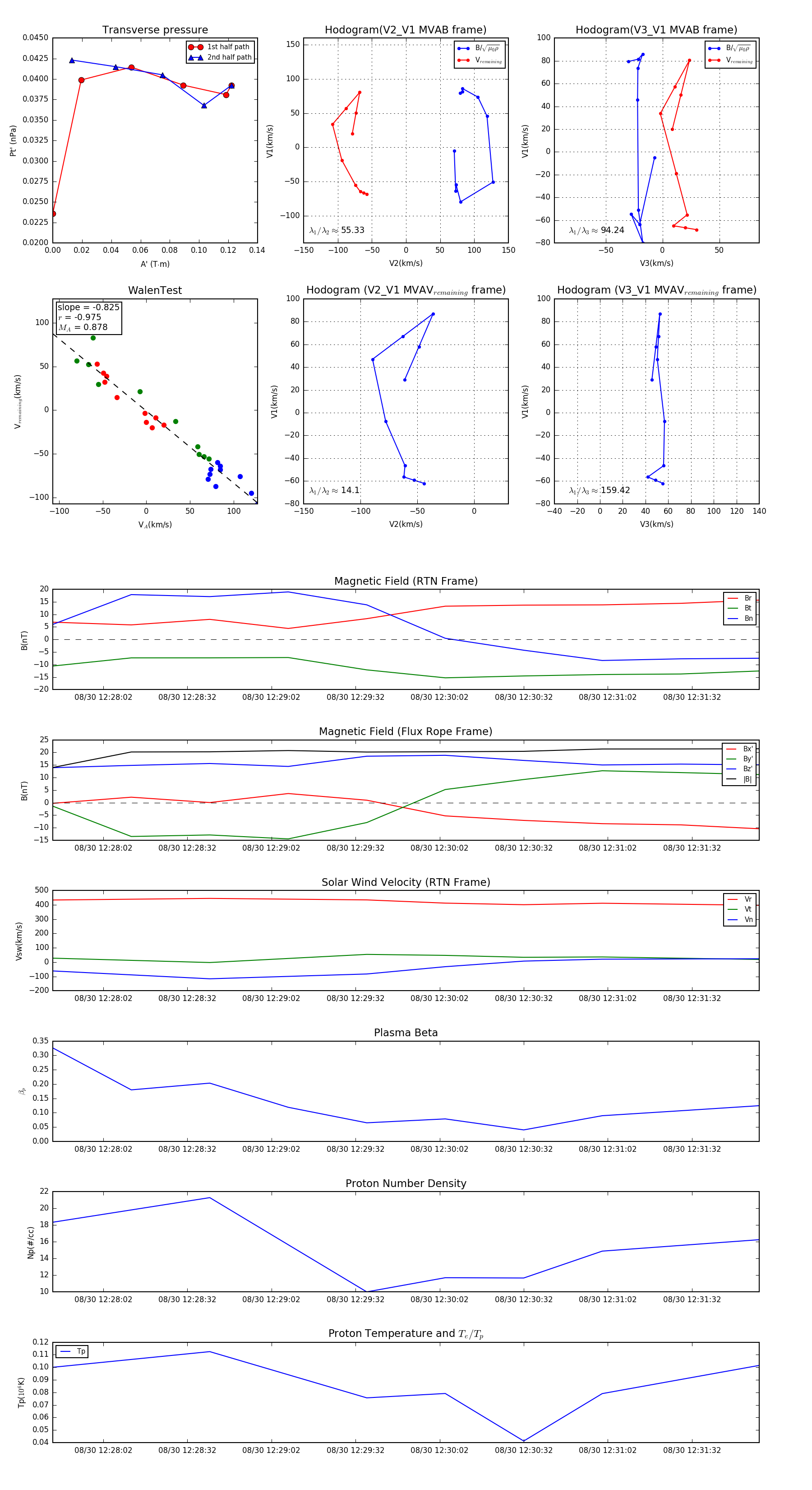
Flux Rope in 2024

Flux Rope Event 2024-08-30 12:27:44 ~ 2024-08-30 12:31:56 (253 seconds)


plot