HOME   LIST
‹–   –›

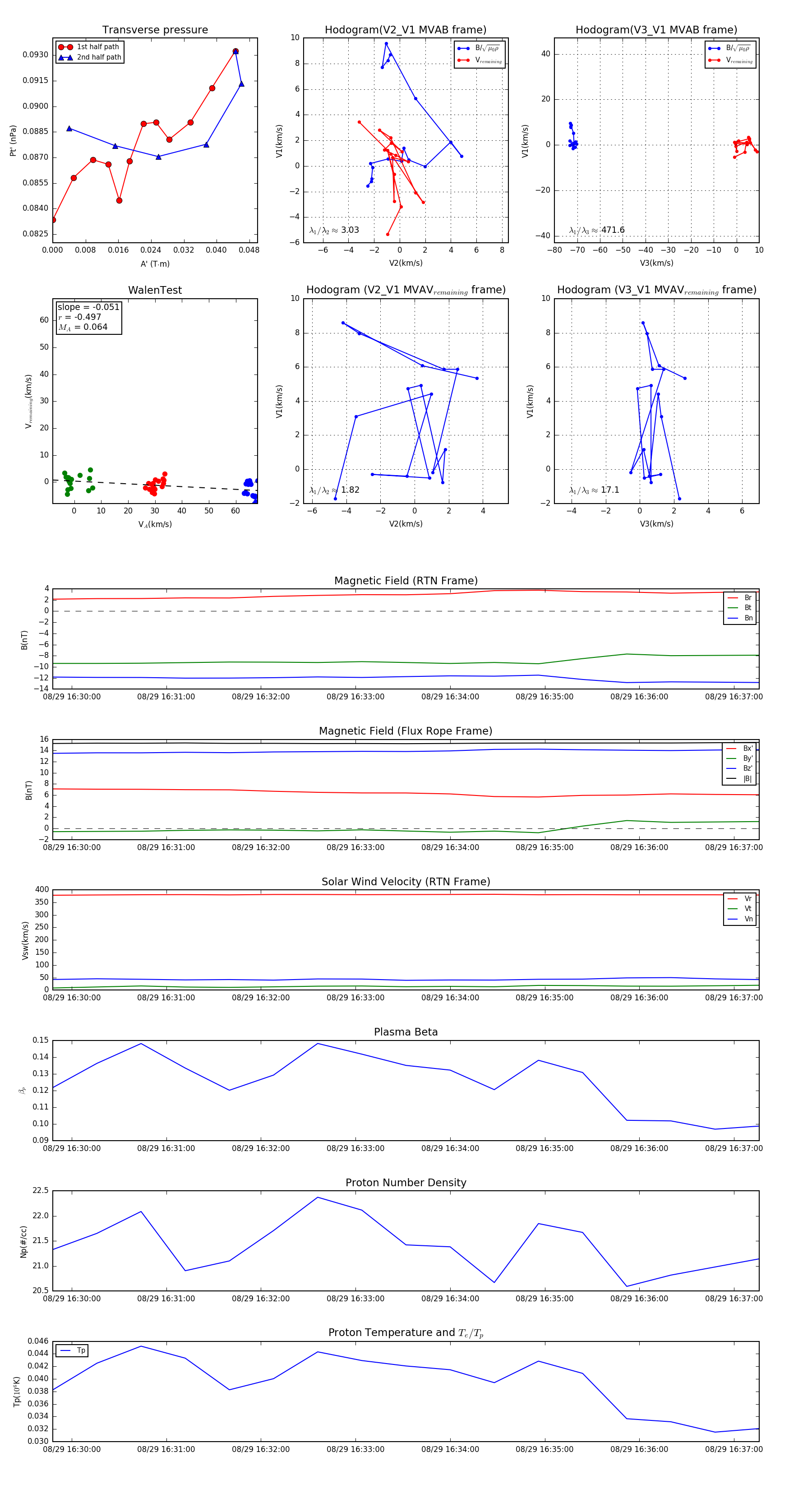
Flux Rope in 2024

Flux Rope Event 2024-08-29 16:29:48 ~ 2024-08-29 16:37:16 (449 seconds)


plot