HOME   LIST
‹–   –›

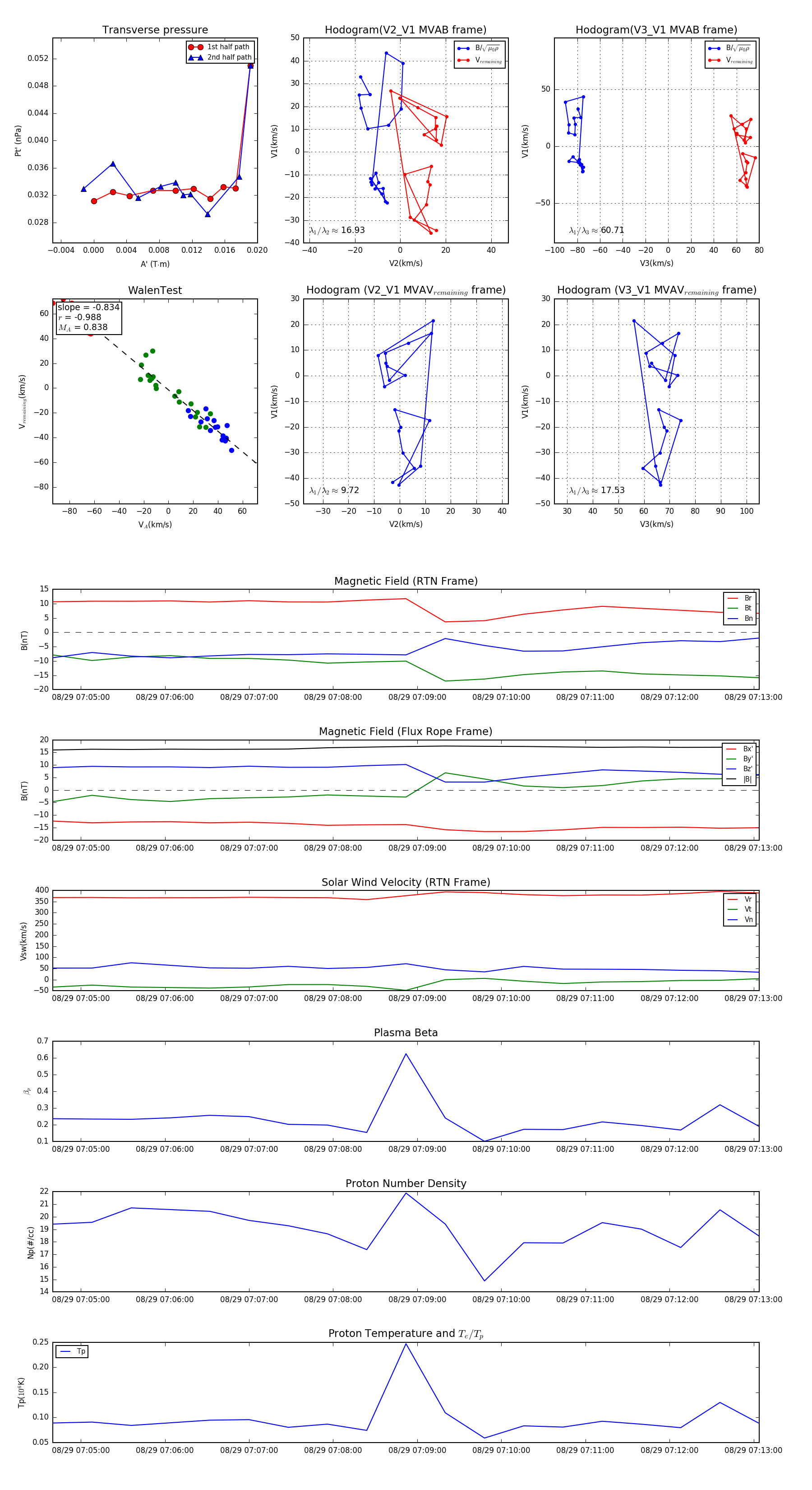
Flux Rope in 2024

Flux Rope Event 2024-08-29 07:04:40 ~ 2024-08-29 07:13:04 (505 seconds)


plot