HOME   LIST
‹–   –›

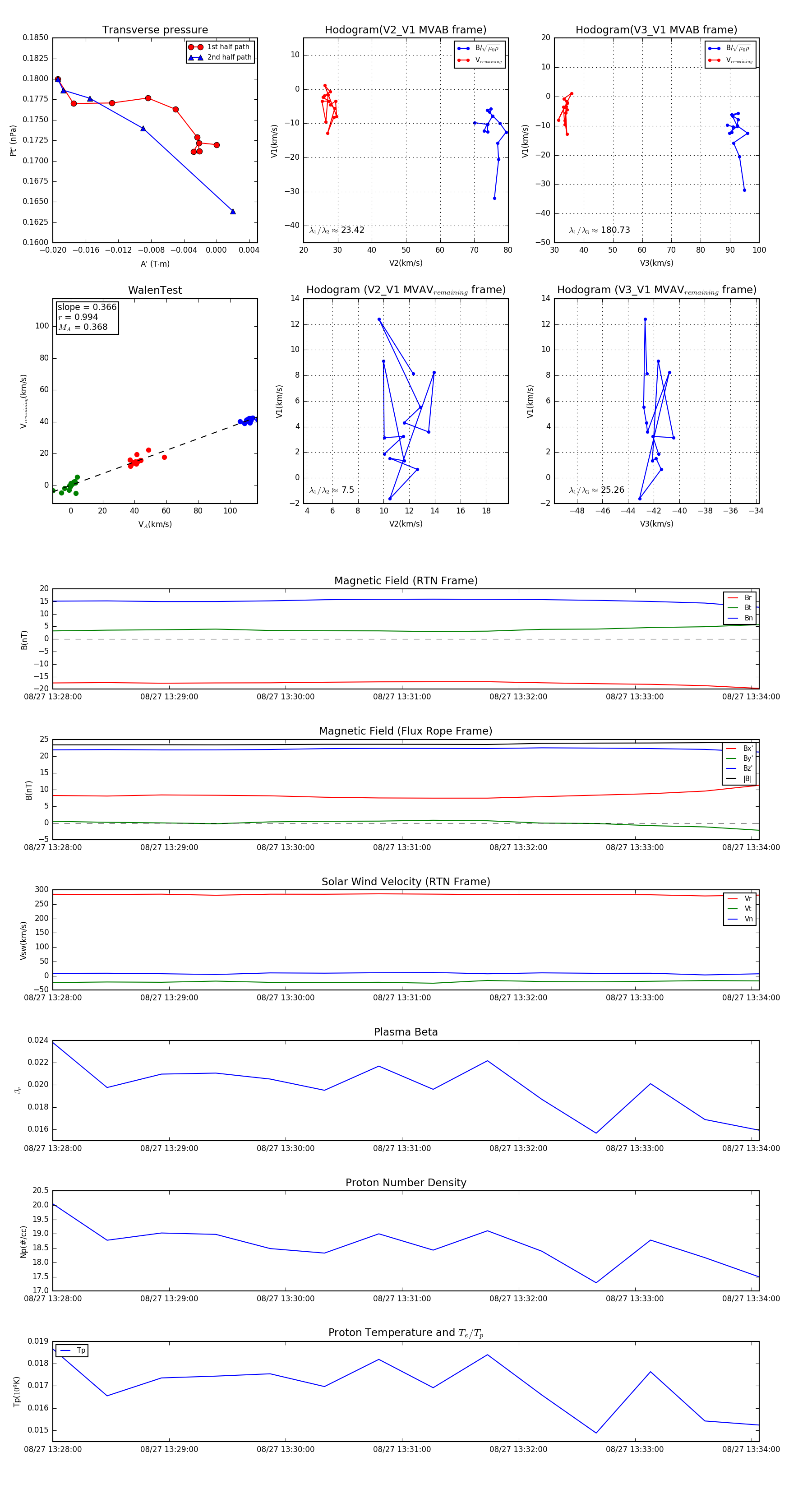
Flux Rope in 2024

Flux Rope Event 2024-08-27 13:28:00 ~ 2024-08-27 13:34:04 (365 seconds)


plot