HOME   LIST
‹–   –›

Flux Rope in 2024

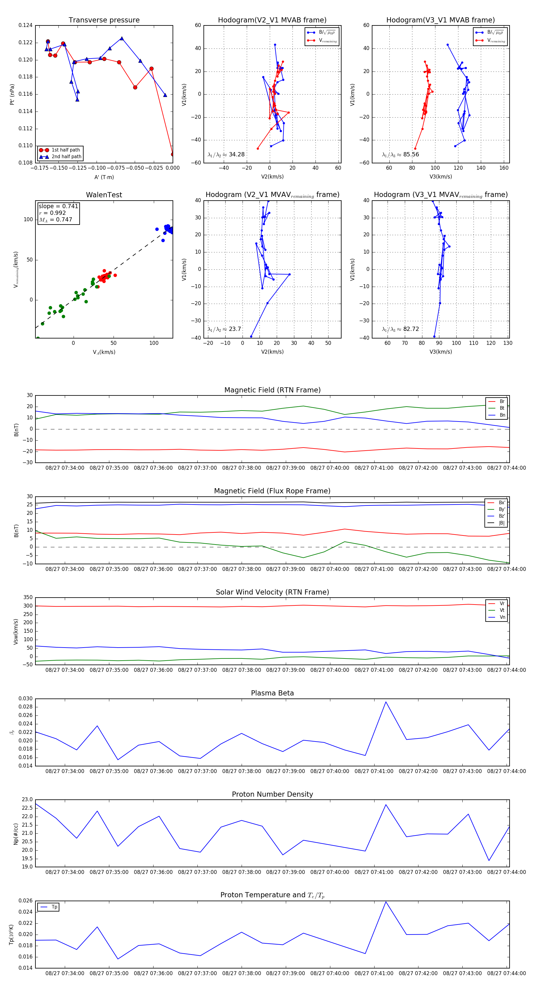
Flux Rope Event 2024-08-27 07:33:20 ~ 2024-08-27 07:44:04 (645 seconds)


plot