HOME   LIST
‹–   –›

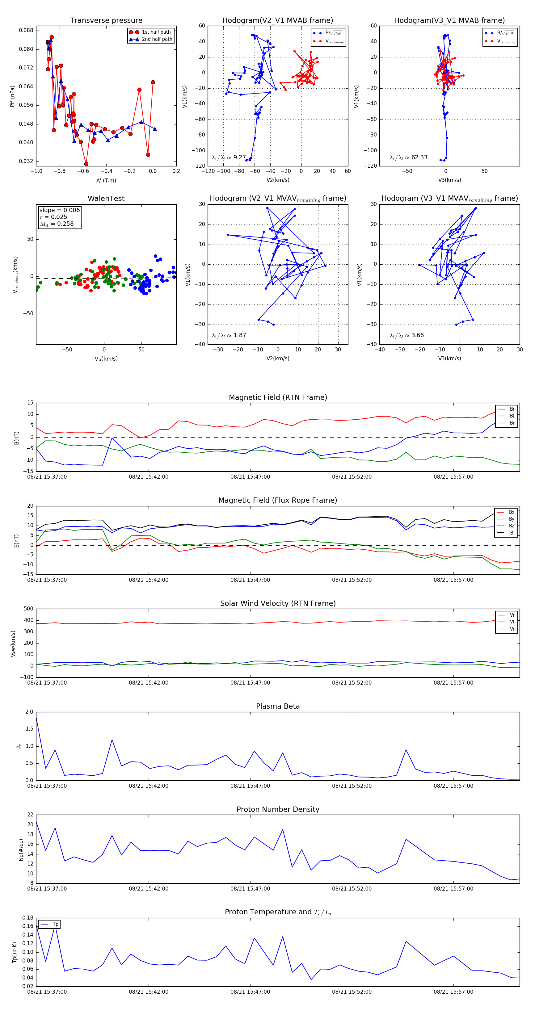
Flux Rope in 2024

Flux Rope Event 2024-08-21 15:36:28 ~ 2024-08-21 16:00:16 (1429 seconds)


plot