HOME   LIST
‹–   –›

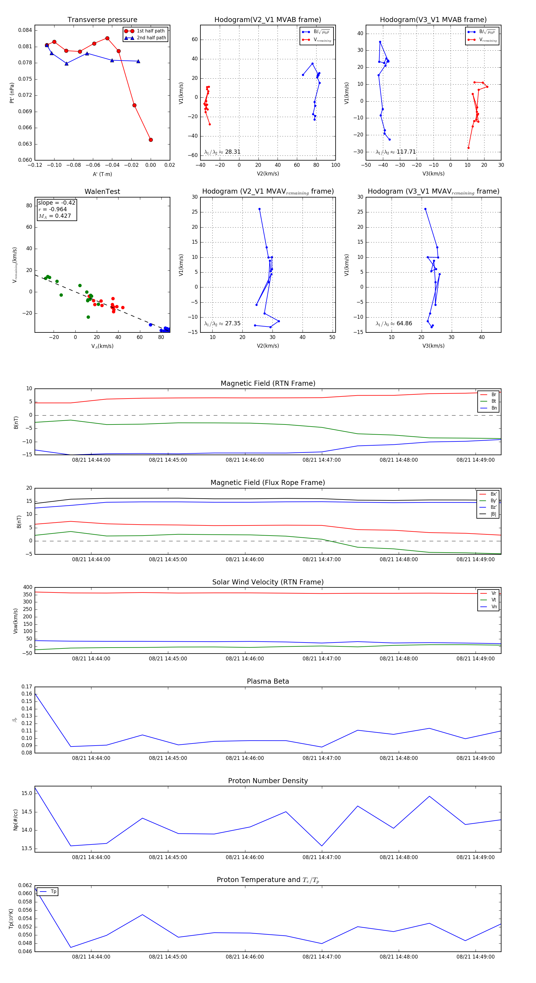
Flux Rope in 2024

Flux Rope Event 2024-08-21 14:43:16 ~ 2024-08-21 14:49:20 (365 seconds)


plot