HOME   LIST
‹–   –›

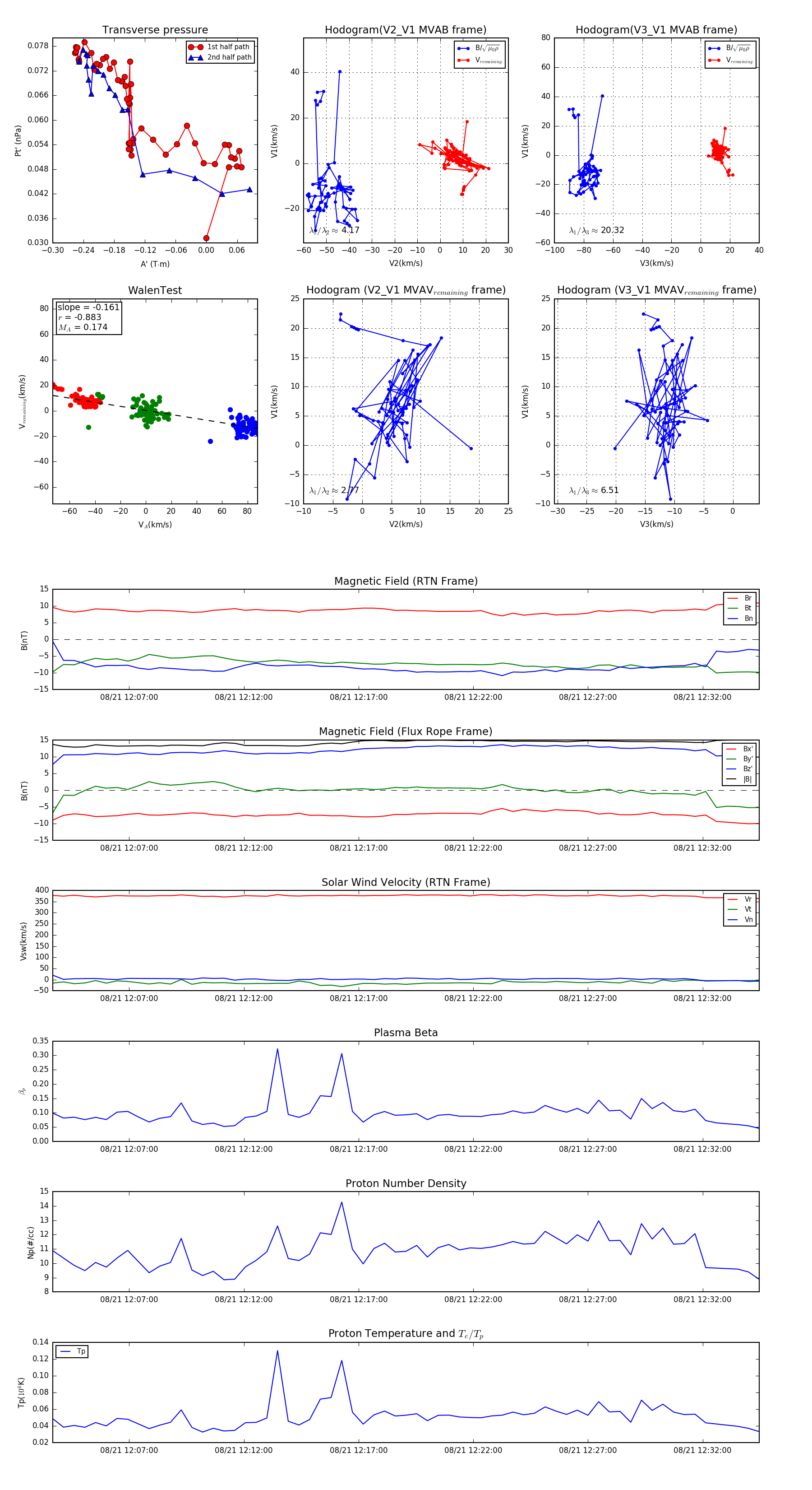
Flux Rope in 2024

Flux Rope Event 2024-08-21 12:03:40 ~ 2024-08-21 12:34:28 (1849 seconds)


plot