HOME   LIST
‹–   –›

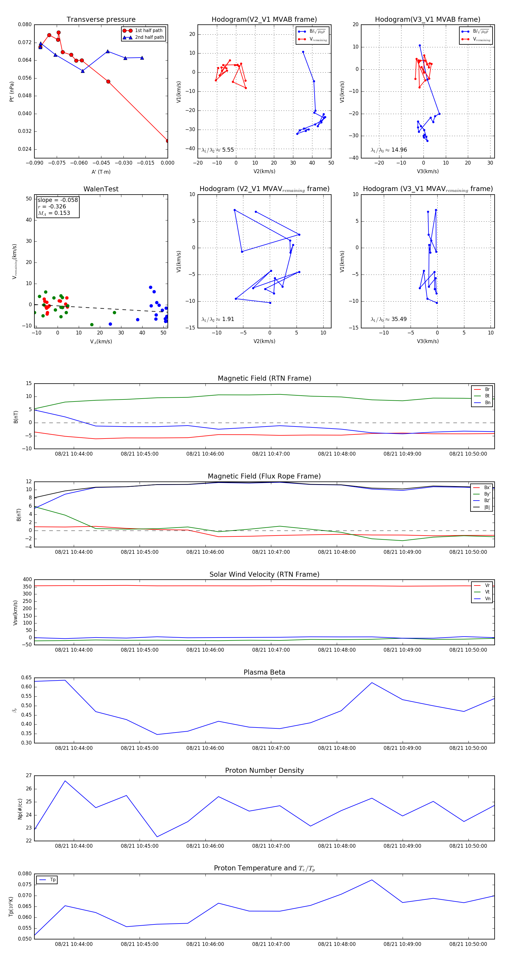
Flux Rope in 2024

Flux Rope Event 2024-08-21 10:43:24 ~ 2024-08-21 10:50:24 (421 seconds)


plot