HOME   LIST
‹–   –›

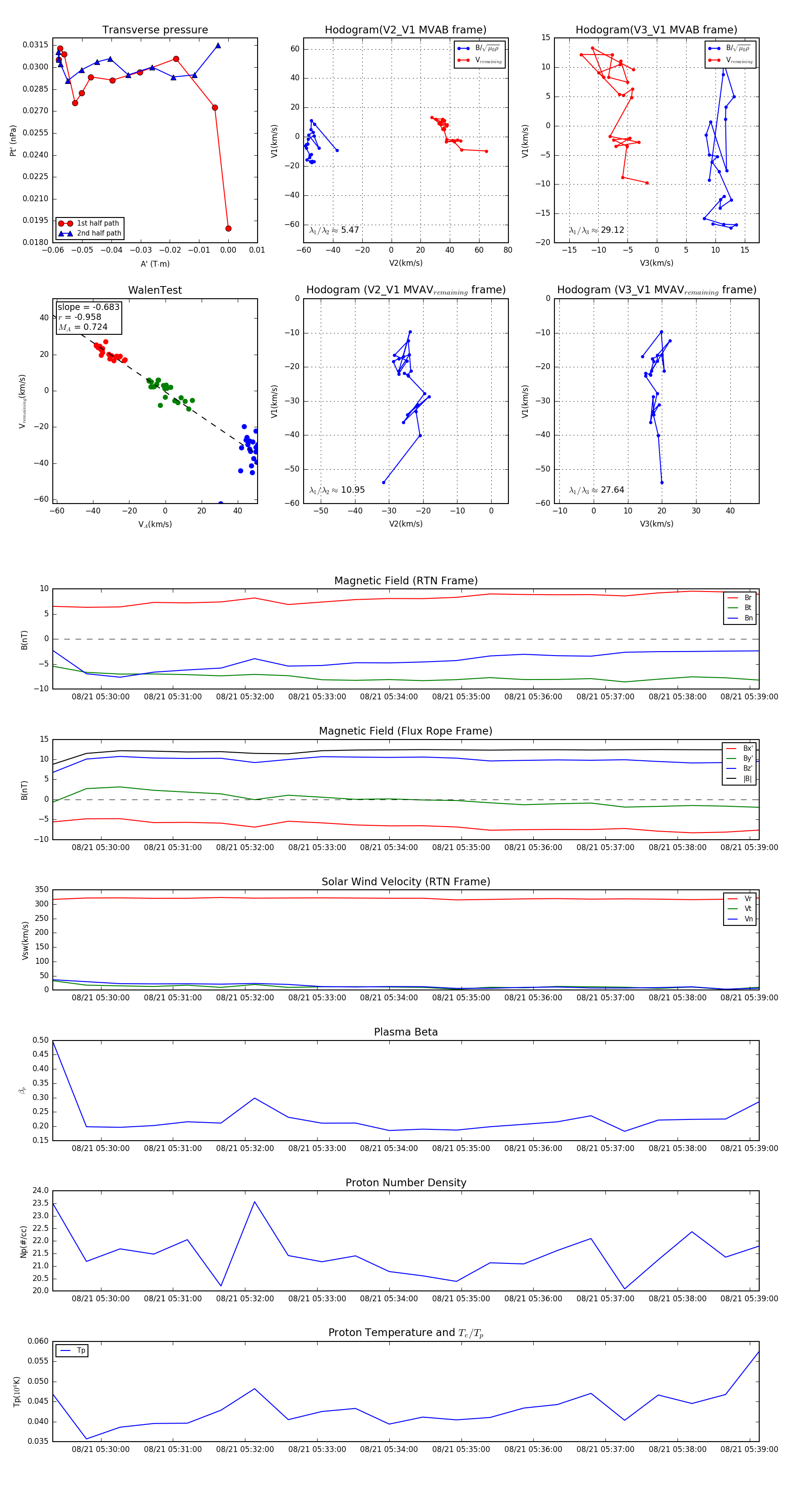
Flux Rope in 2024

Flux Rope Event 2024-08-21 05:29:20 ~ 2024-08-21 05:39:08 (589 seconds)


plot