HOME   LIST
‹–   –›

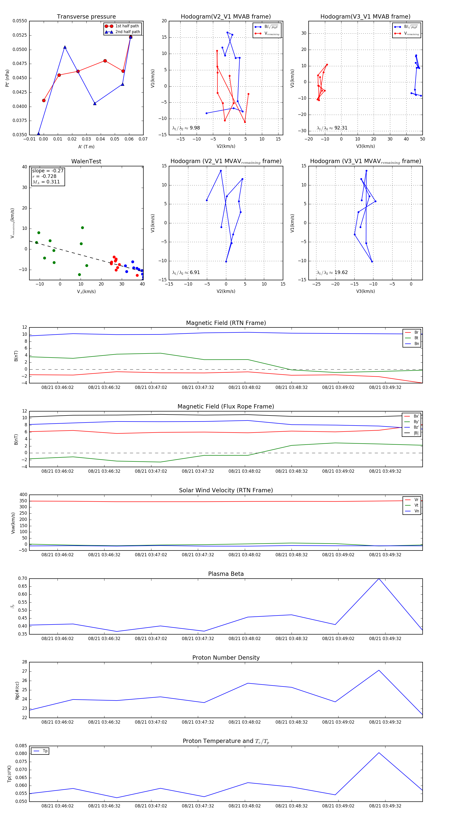
Flux Rope in 2024

Flux Rope Event 2024-08-21 03:45:44 ~ 2024-08-21 03:49:56 (253 seconds)


plot