HOME   LIST
‹–   –›

Flux Rope in 2024

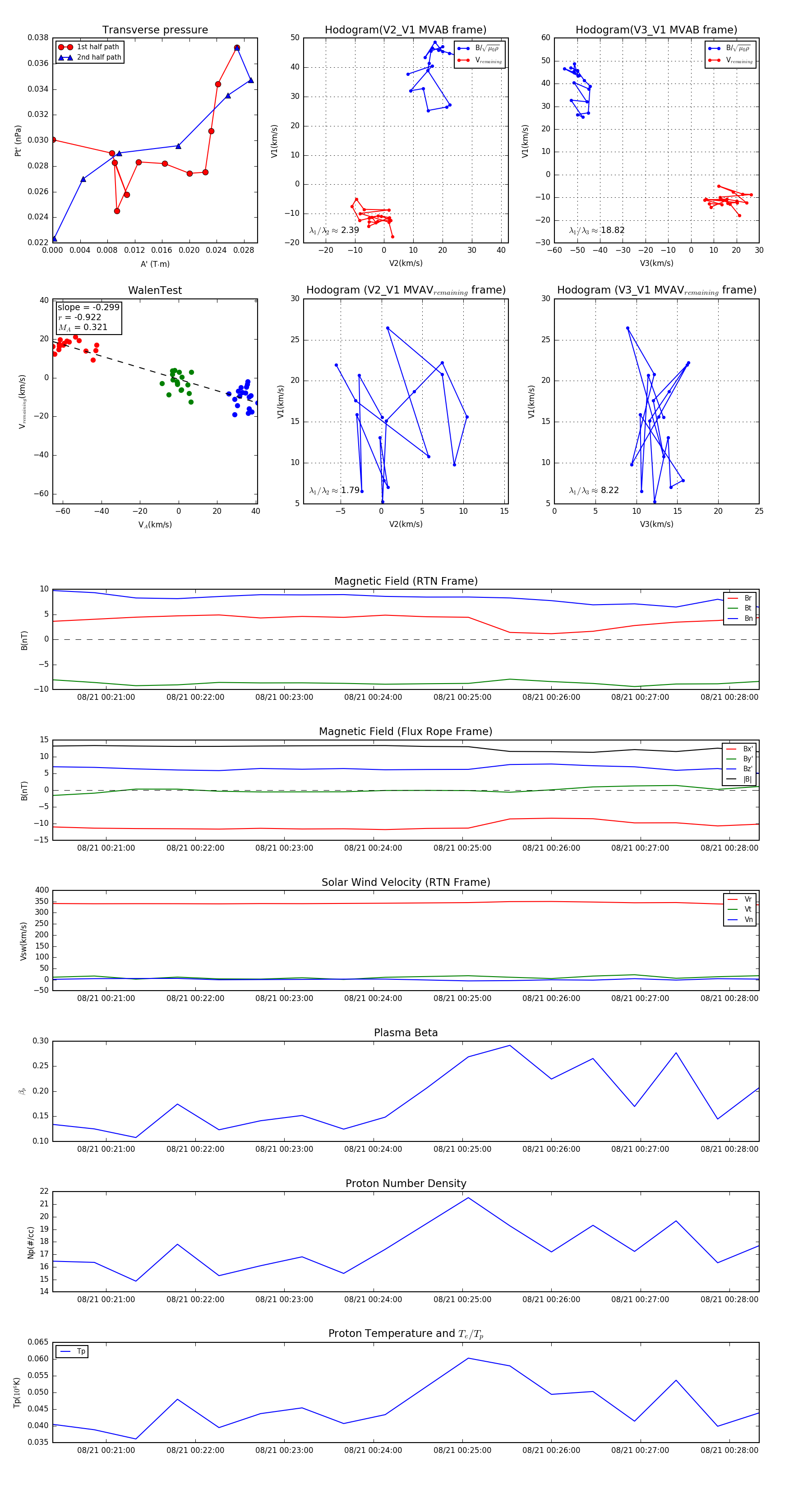
Flux Rope Event 2024-08-21 00:20:24 ~ 2024-08-21 00:28:20 (477 seconds)


plot