HOME   LIST
‹–   –›

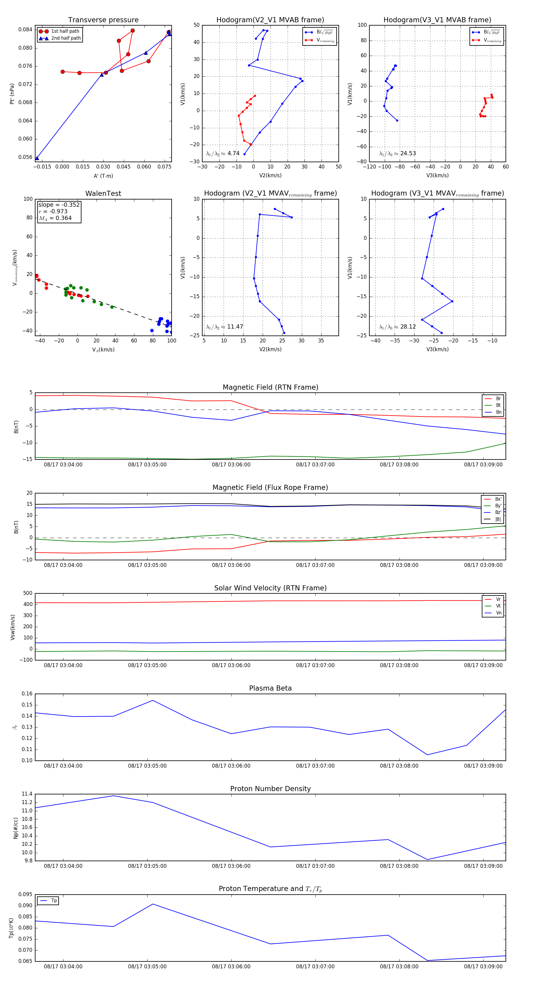
Flux Rope in 2024

Flux Rope Event 2024-08-17 03:03:40 ~ 2024-08-17 03:09:16 (337 seconds)


plot