HOME   LIST
‹–   –›

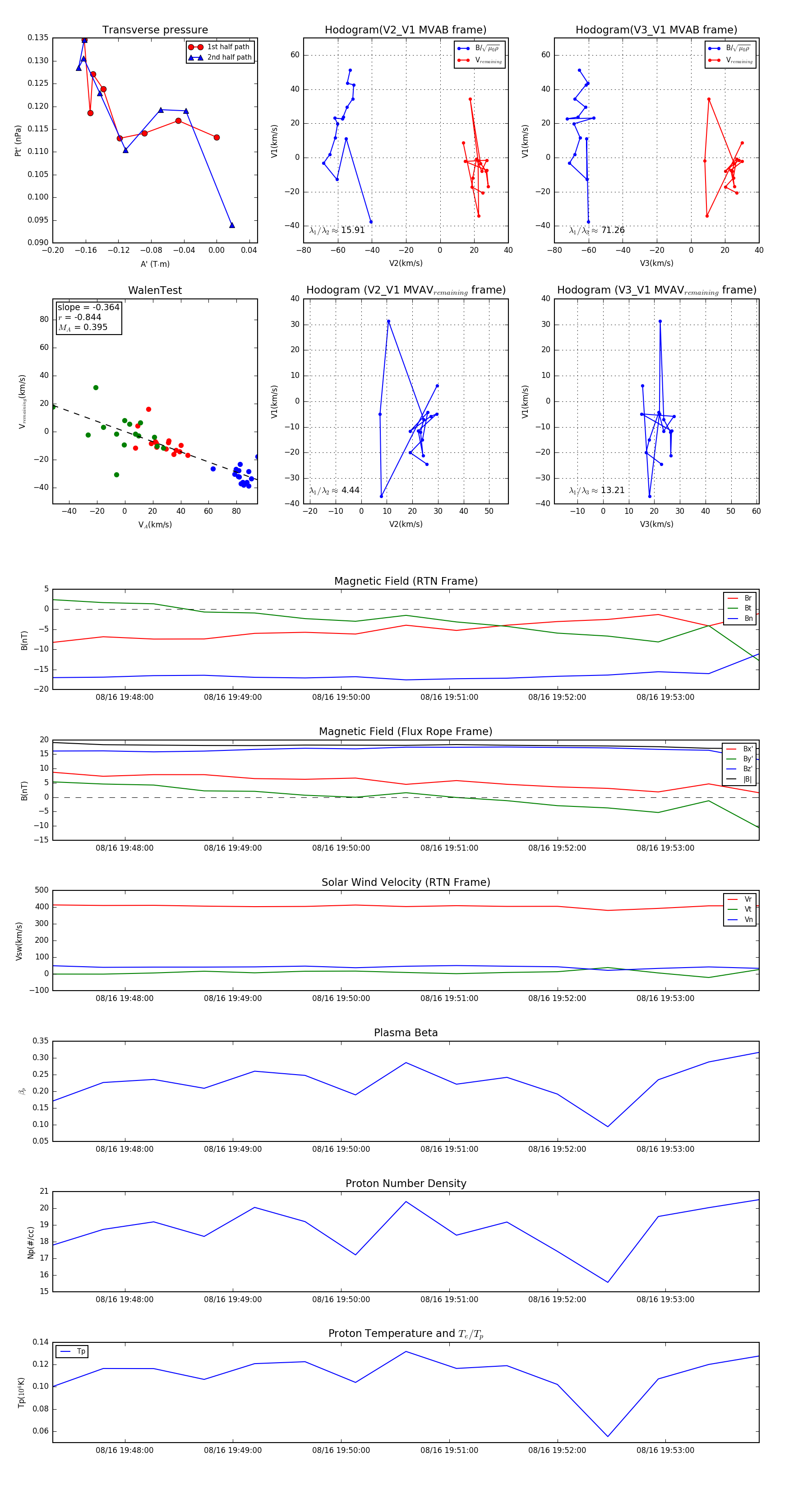
Flux Rope in 2024

Flux Rope Event 2024-08-16 19:47:20 ~ 2024-08-16 19:53:52 (393 seconds)


plot