HOME   LIST
‹–   –›

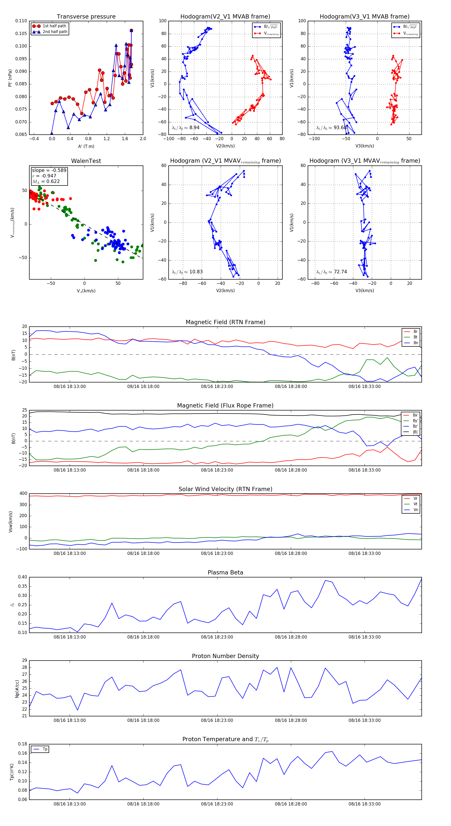
Flux Rope in 2024

Flux Rope Event 2024-08-16 18:10:16 ~ 2024-08-16 18:36:52 (1597 seconds)


plot