HOME   LIST
‹–   –›

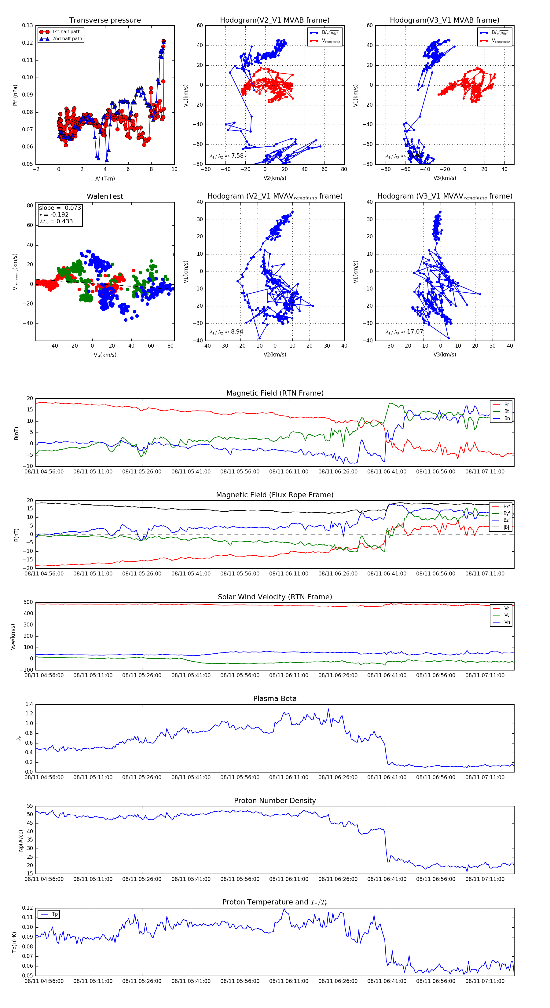
Flux Rope in 2024

Flux Rope Event 2024-08-11 04:53:28 ~ 2024-08-11 07:20:00 (8793 seconds)


plot