HOME   LIST
‹–   –›

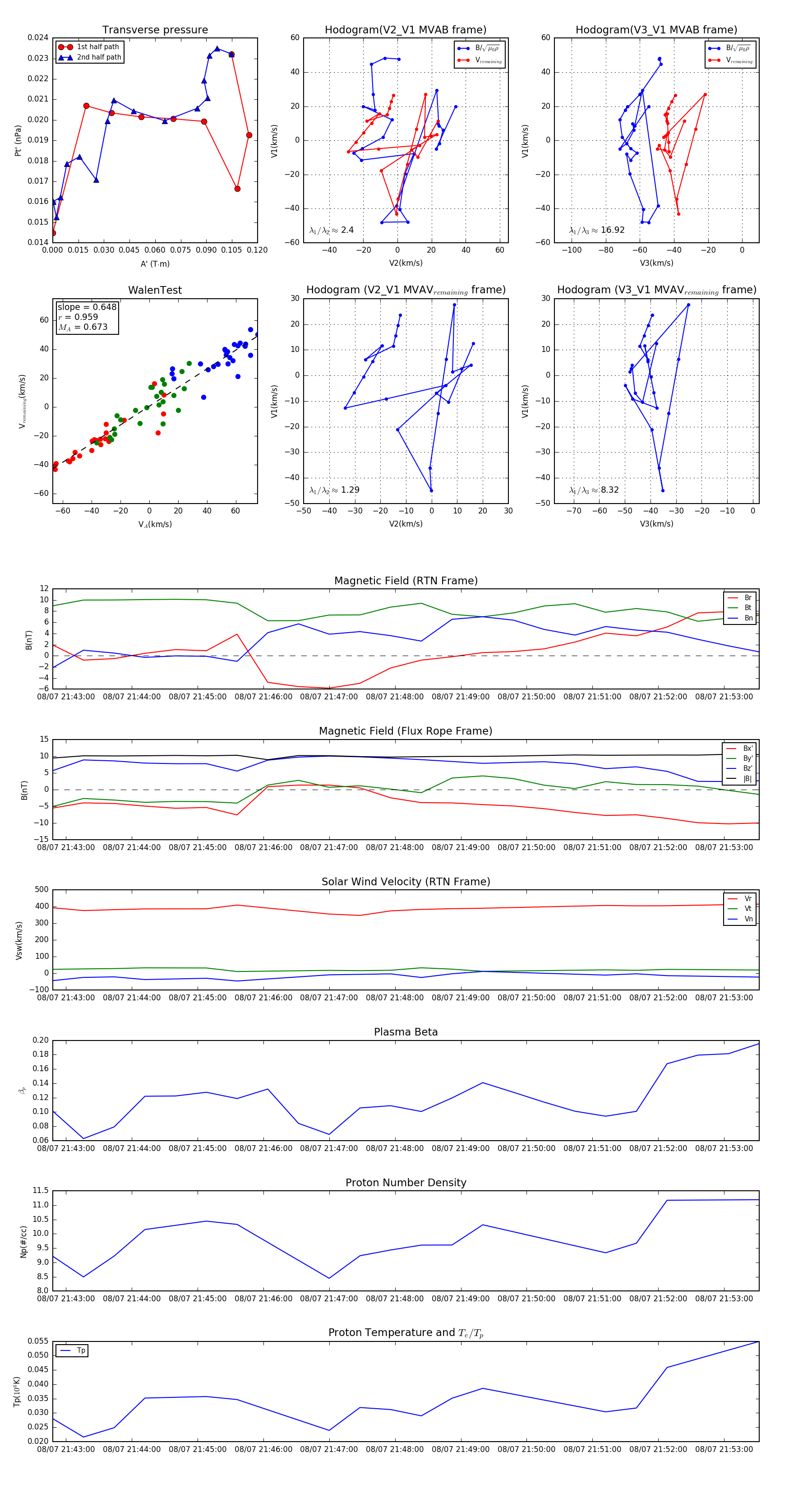
Flux Rope in 2024

Flux Rope Event 2024-08-07 21:42:48 ~ 2024-08-07 21:53:32 (645 seconds)


plot