HOME   LIST
‹–   –›

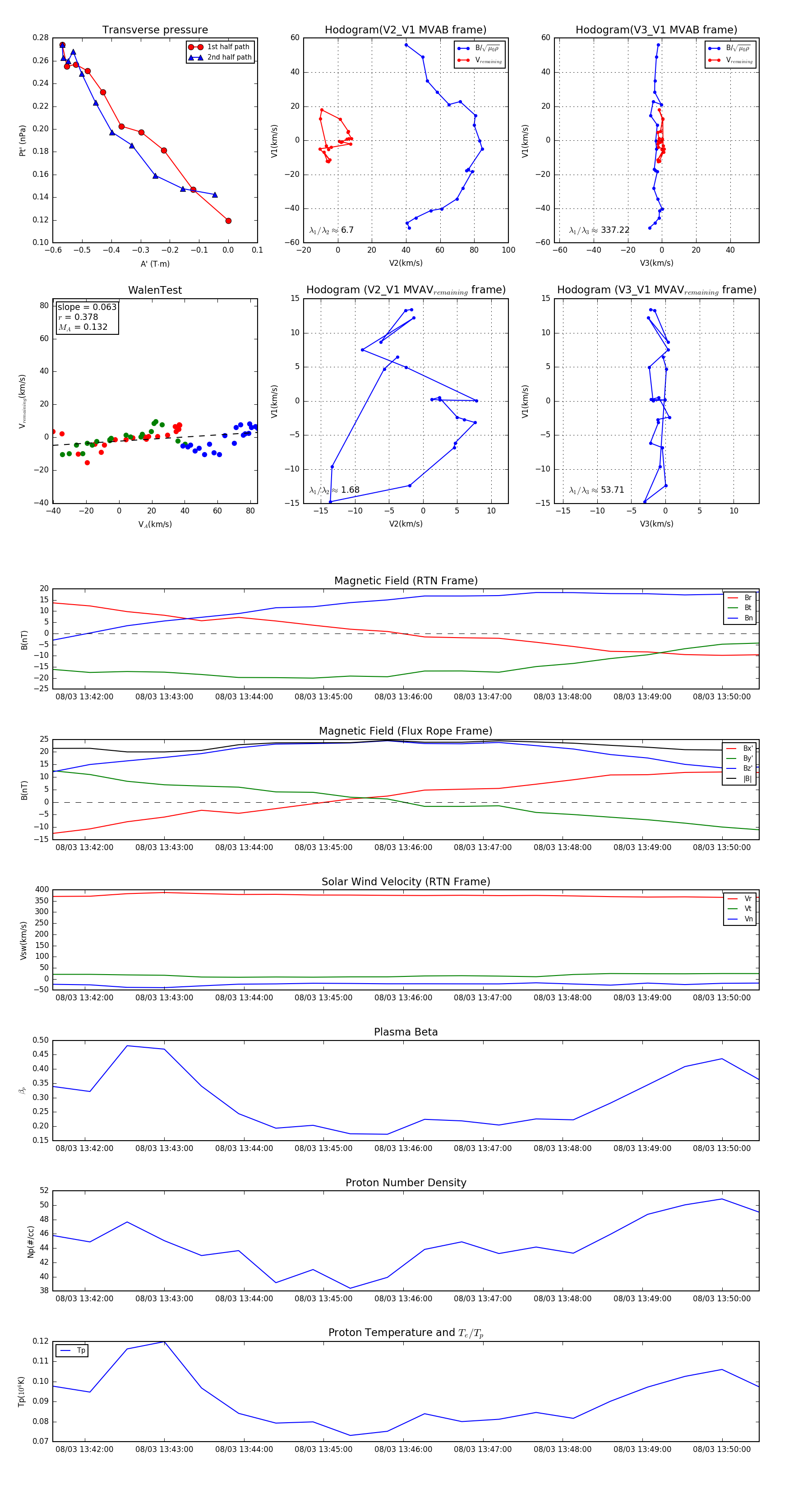
Flux Rope in 2024

Flux Rope Event 2024-08-03 13:41:36 ~ 2024-08-03 13:50:28 (533 seconds)


plot