HOME   LIST
‹–   –›

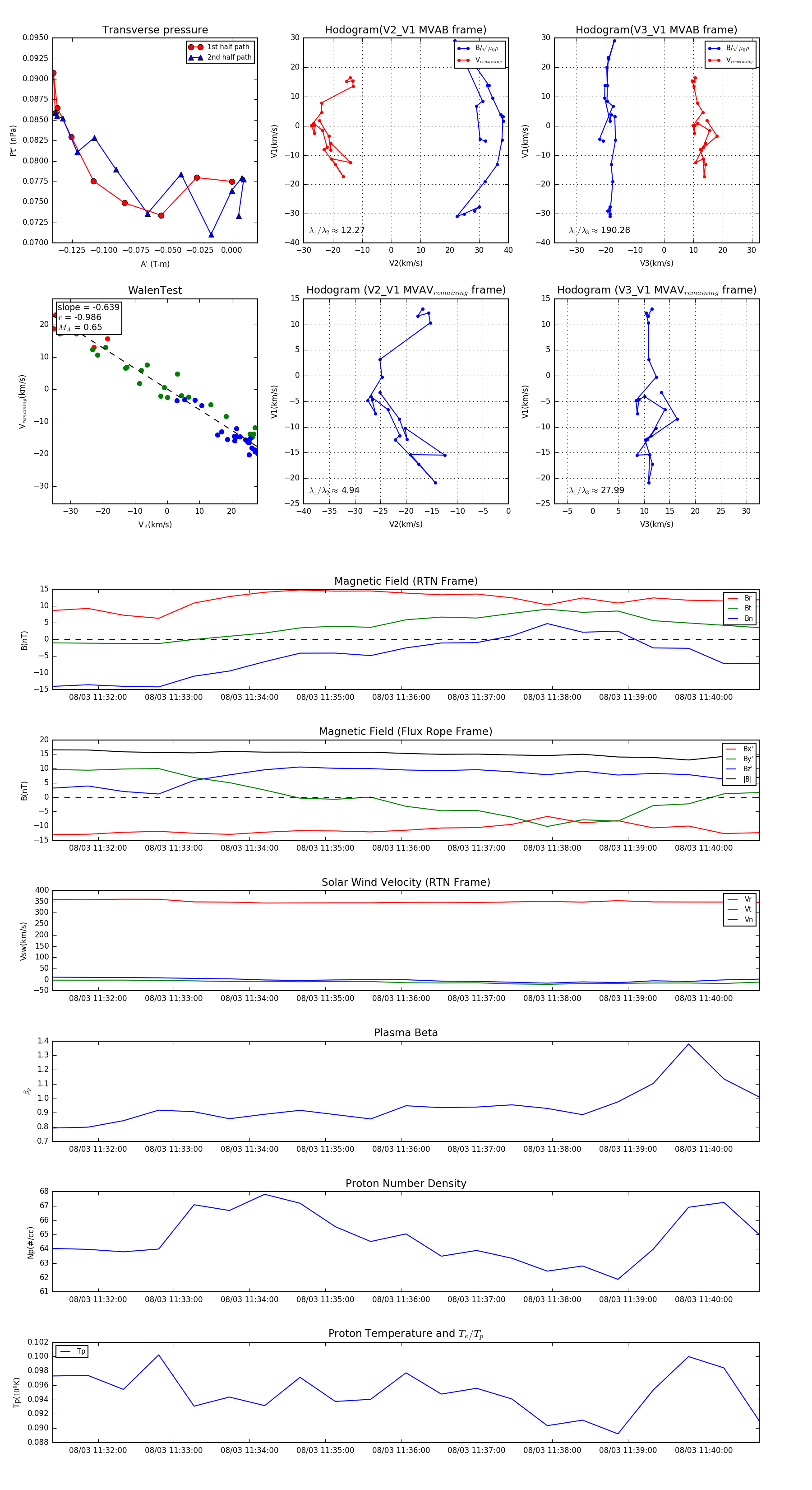
Flux Rope in 2024

Flux Rope Event 2024-08-03 11:31:24 ~ 2024-08-03 11:40:44 (561 seconds)


plot