HOME   LIST
‹–   –›

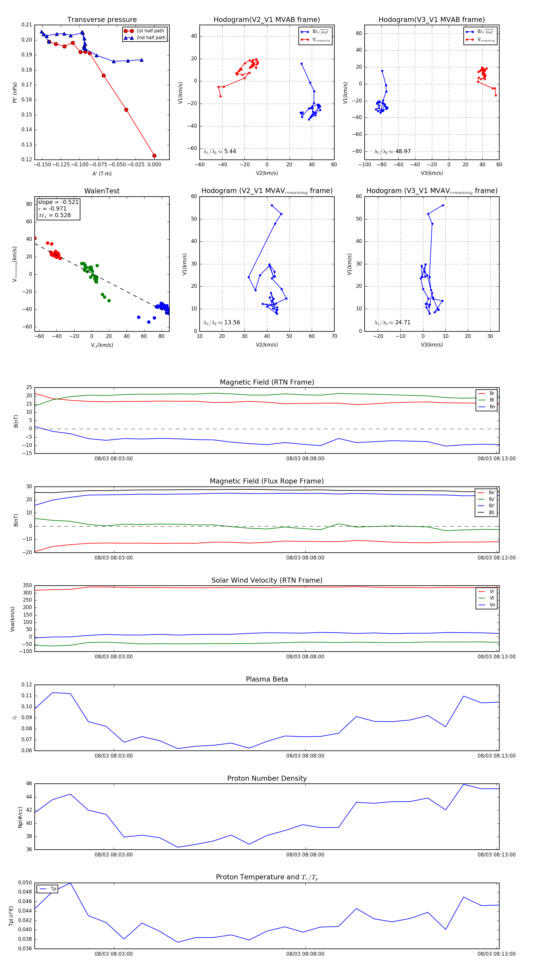
Flux Rope in 2024

Flux Rope Event 2024-08-03 08:00:56 ~ 2024-08-03 08:13:04 (729 seconds)


plot