HOME   LIST
‹–   –›

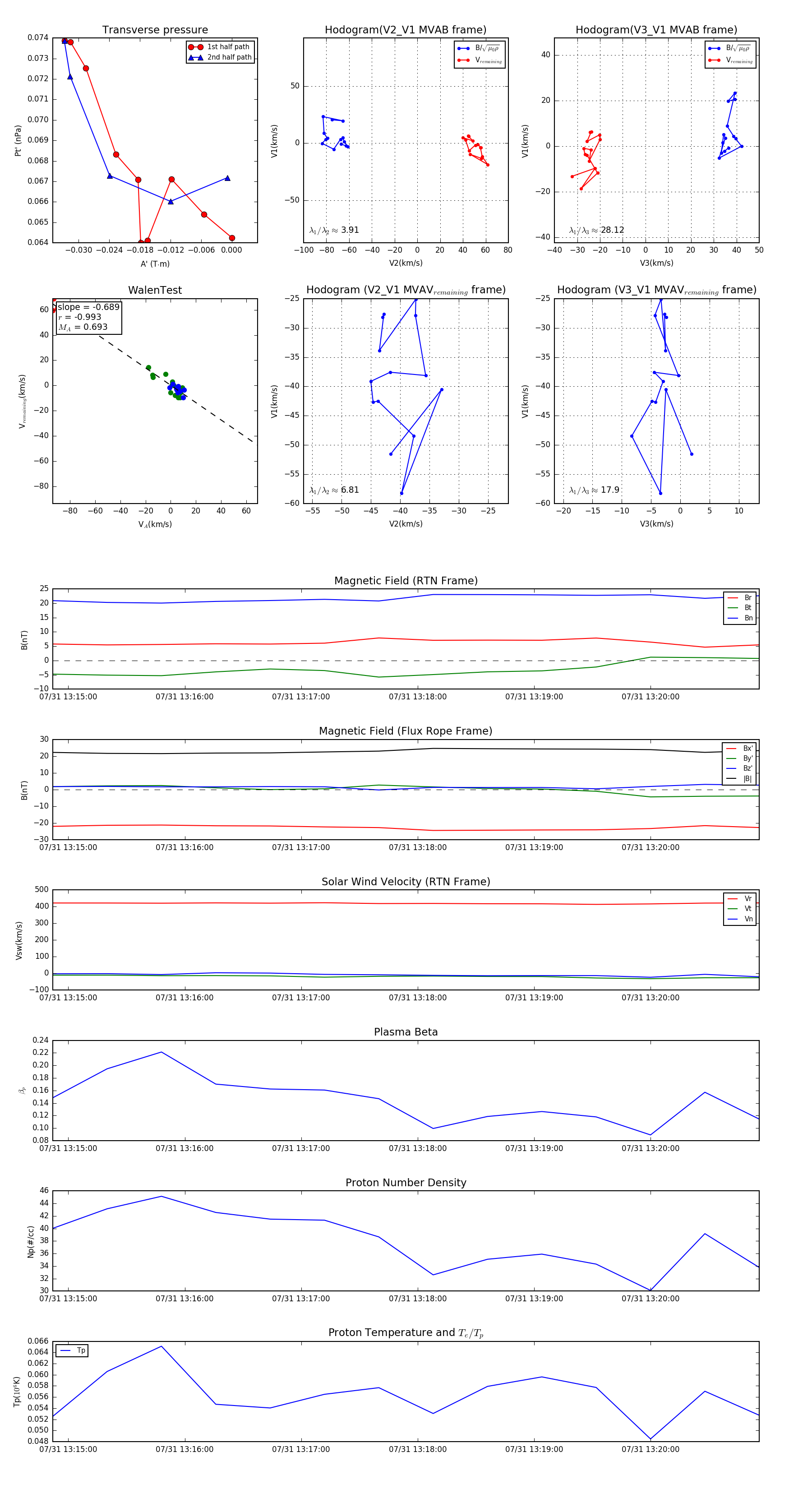
Flux Rope in 2024

Flux Rope Event 2024-07-31 13:14:52 ~ 2024-07-31 13:20:56 (365 seconds)


plot