HOME   LIST
‹–   –›

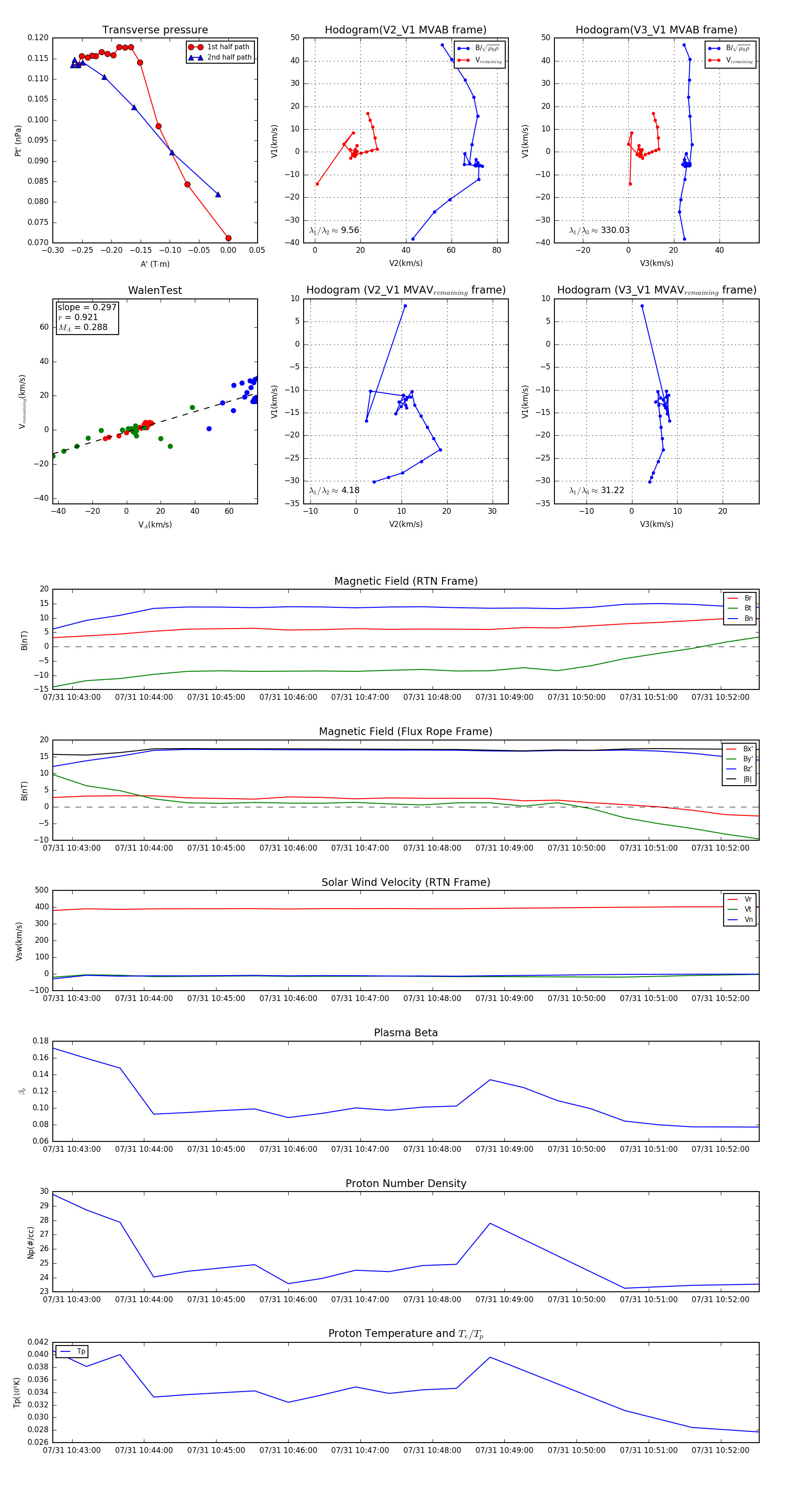
Flux Rope in 2024

Flux Rope Event 2024-07-31 10:42:44 ~ 2024-07-31 10:52:32 (589 seconds)


plot