HOME   LIST
‹–   –›

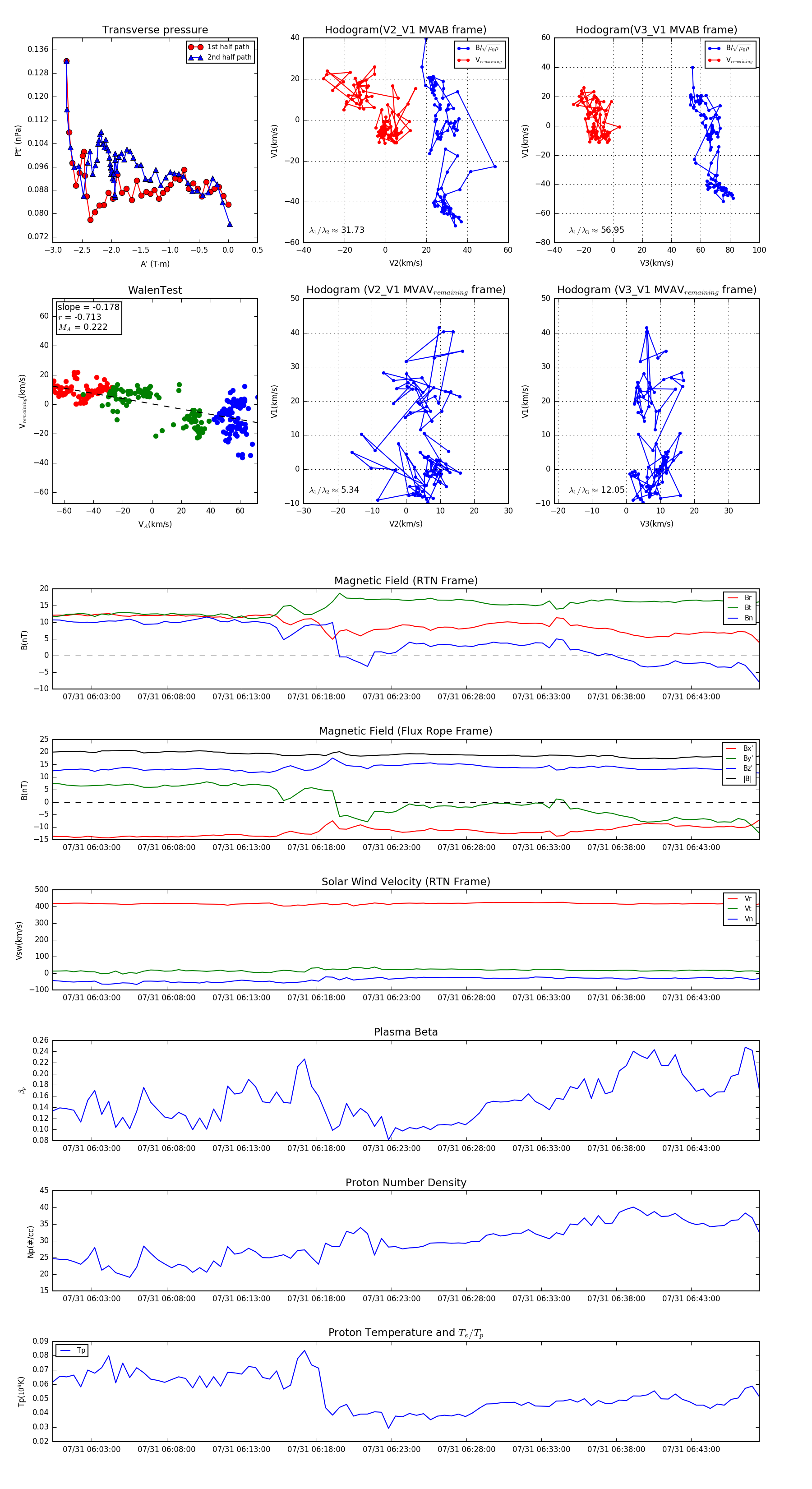
Flux Rope in 2024

Flux Rope Event 2024-07-31 06:00:24 ~ 2024-07-31 06:47:32 (2829 seconds)


plot