HOME   LIST
‹–   –›

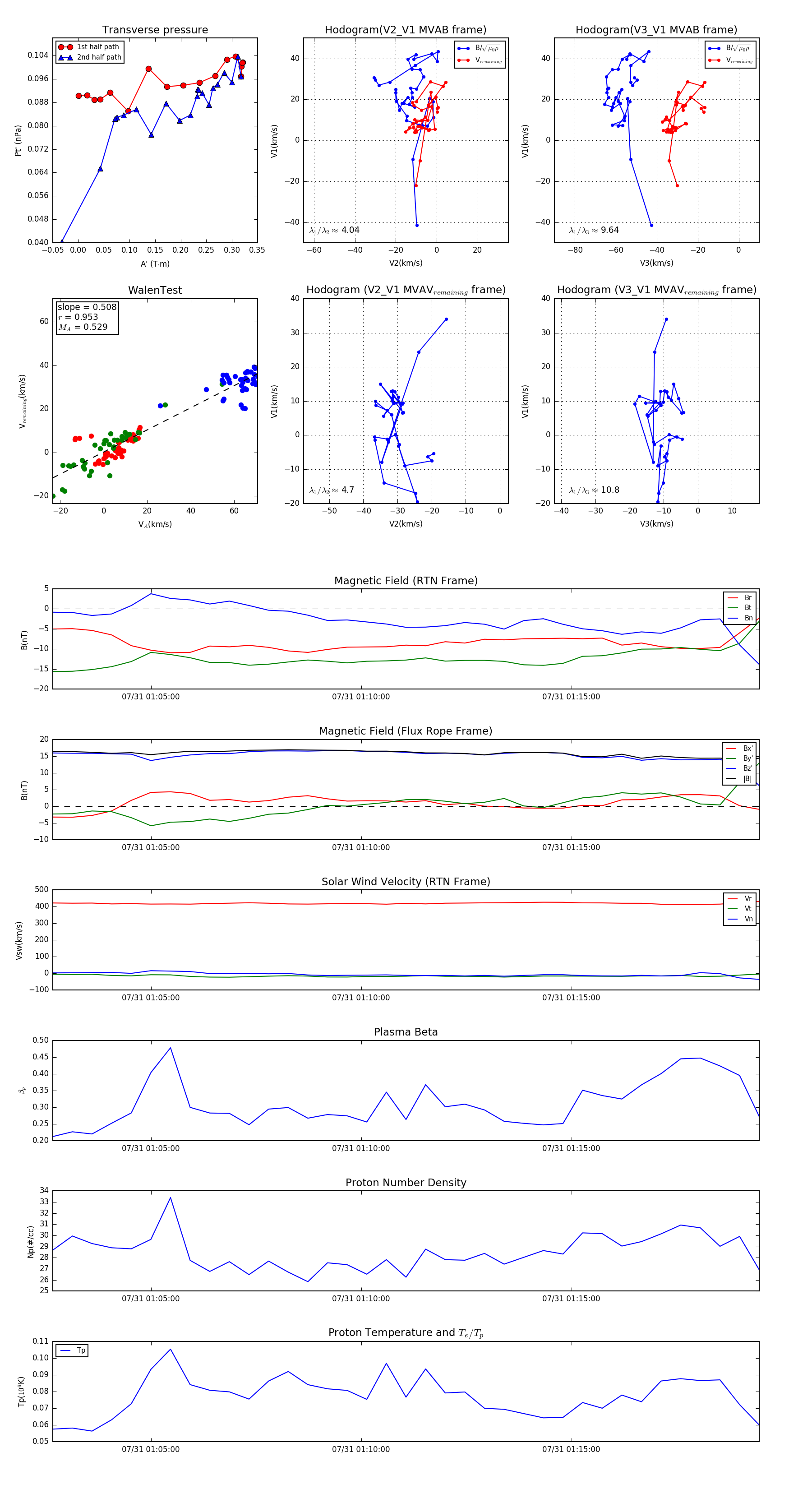
Flux Rope in 2024

Flux Rope Event 2024-07-31 01:02:40 ~ 2024-07-31 01:19:28 (1009 seconds)


plot