HOME   LIST
‹–   –›

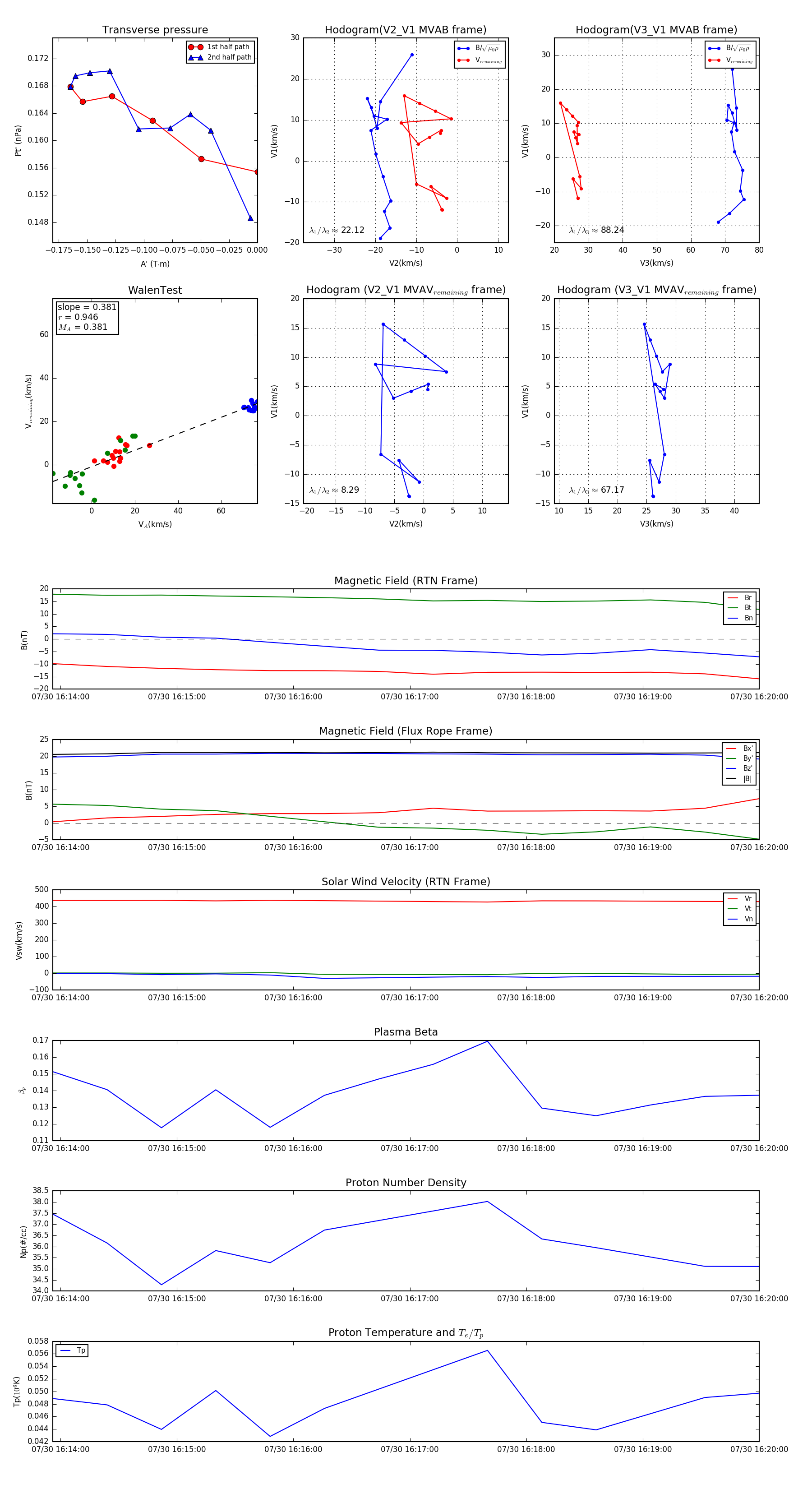
Flux Rope in 2024

Flux Rope Event 2024-07-30 16:13:56 ~ 2024-07-30 16:20:00 (365 seconds)


plot