HOME   LIST
‹–   –›

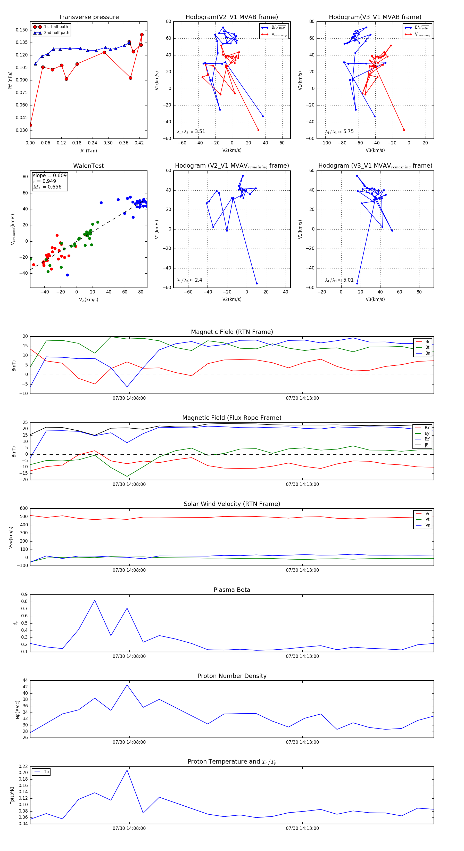
Flux Rope in 2024

Flux Rope Event 2024-07-30 14:05:08 ~ 2024-07-30 14:16:48 (701 seconds)


plot