HOME   LIST
‹–   –›

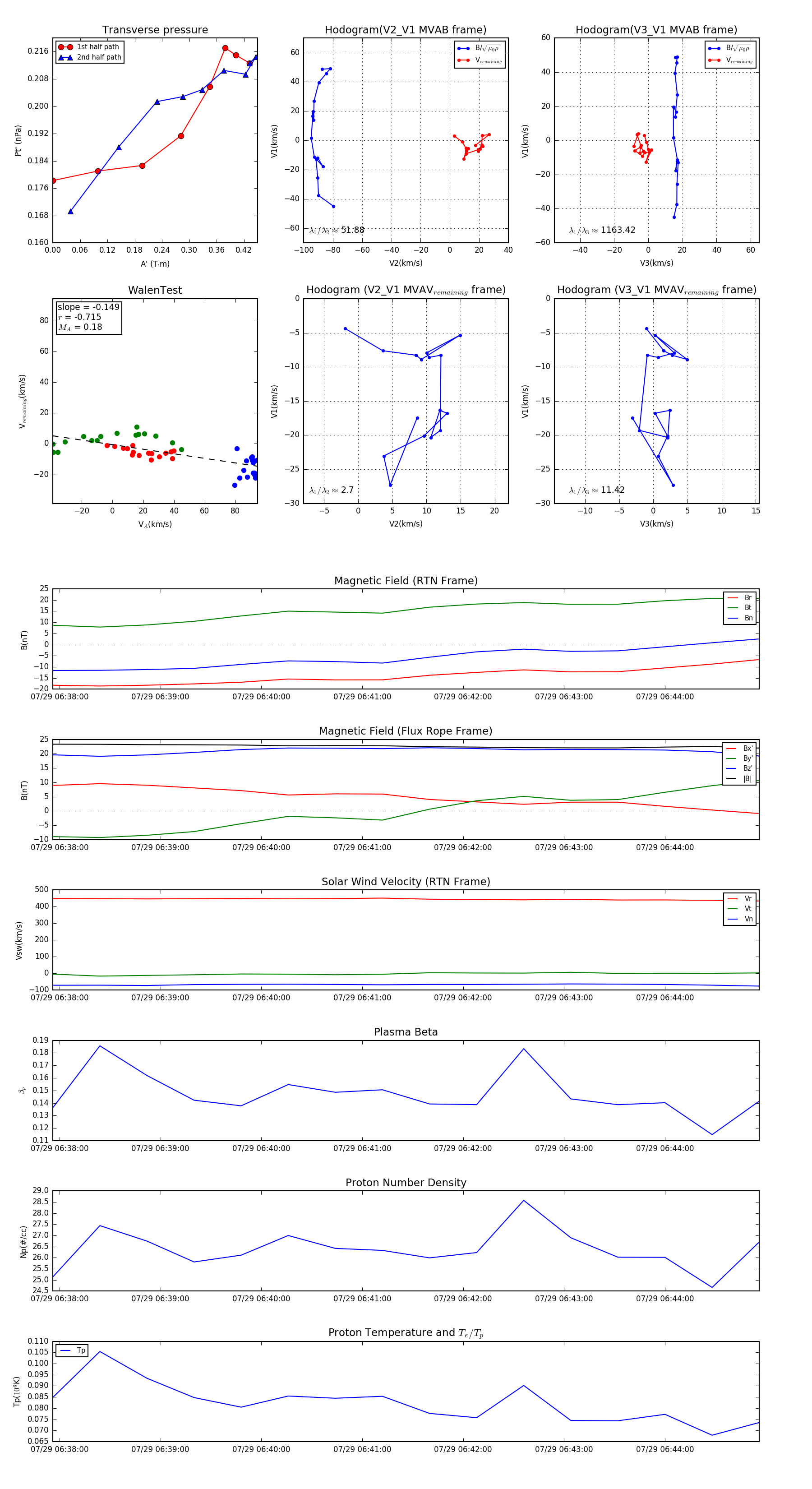
Flux Rope in 2024

Flux Rope Event 2024-07-29 06:37:56 ~ 2024-07-29 06:44:56 (421 seconds)


plot