HOME   LIST
‹–   –›

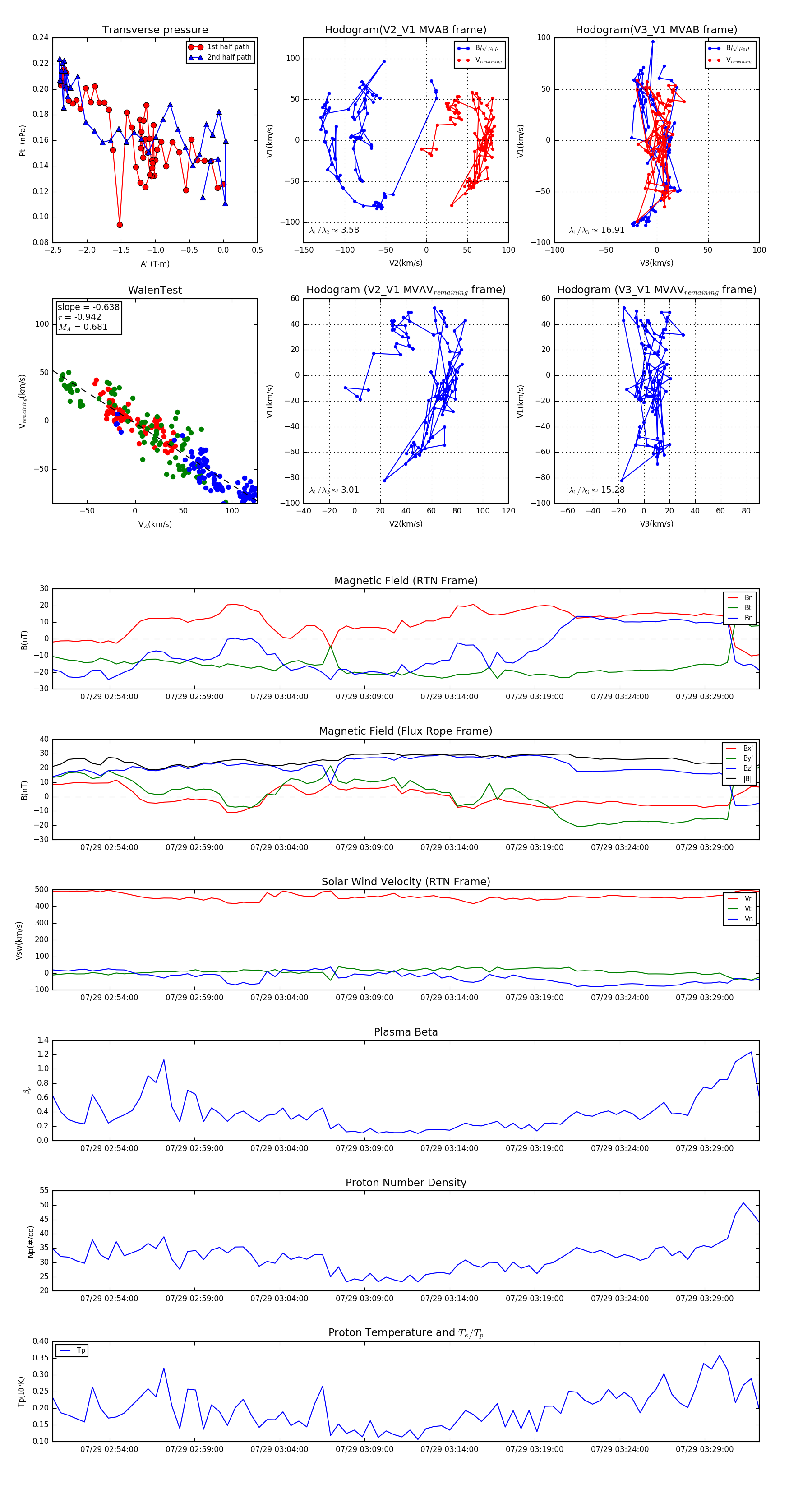
Flux Rope in 2024

Flux Rope Event 2024-07-29 02:50:40 ~ 2024-07-29 03:32:12 (2493 seconds)


plot