HOME   LIST
‹–   –›

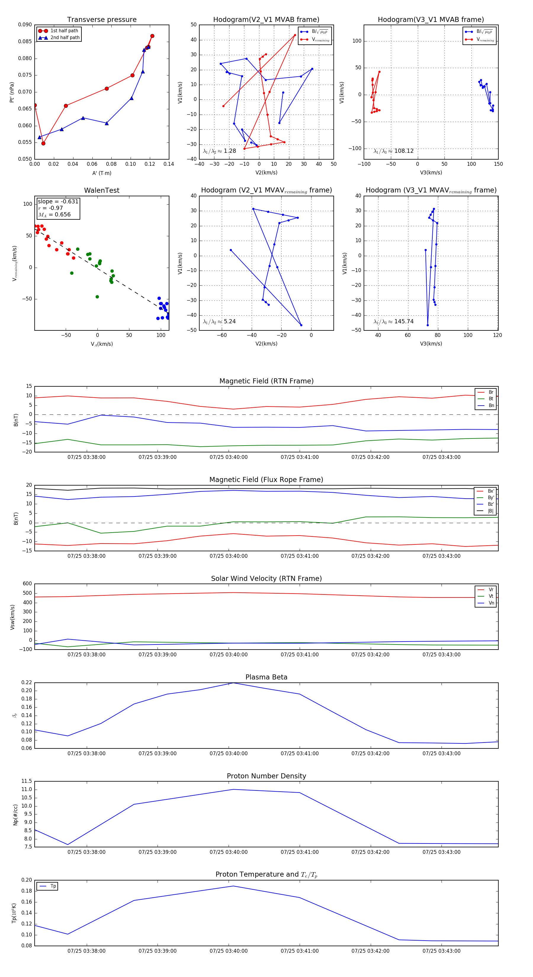
Flux Rope in 2024

Flux Rope Event 2024-07-25 03:37:16 ~ 2024-07-25 03:43:48 (393 seconds)


plot