HOME   LIST
‹–   –›

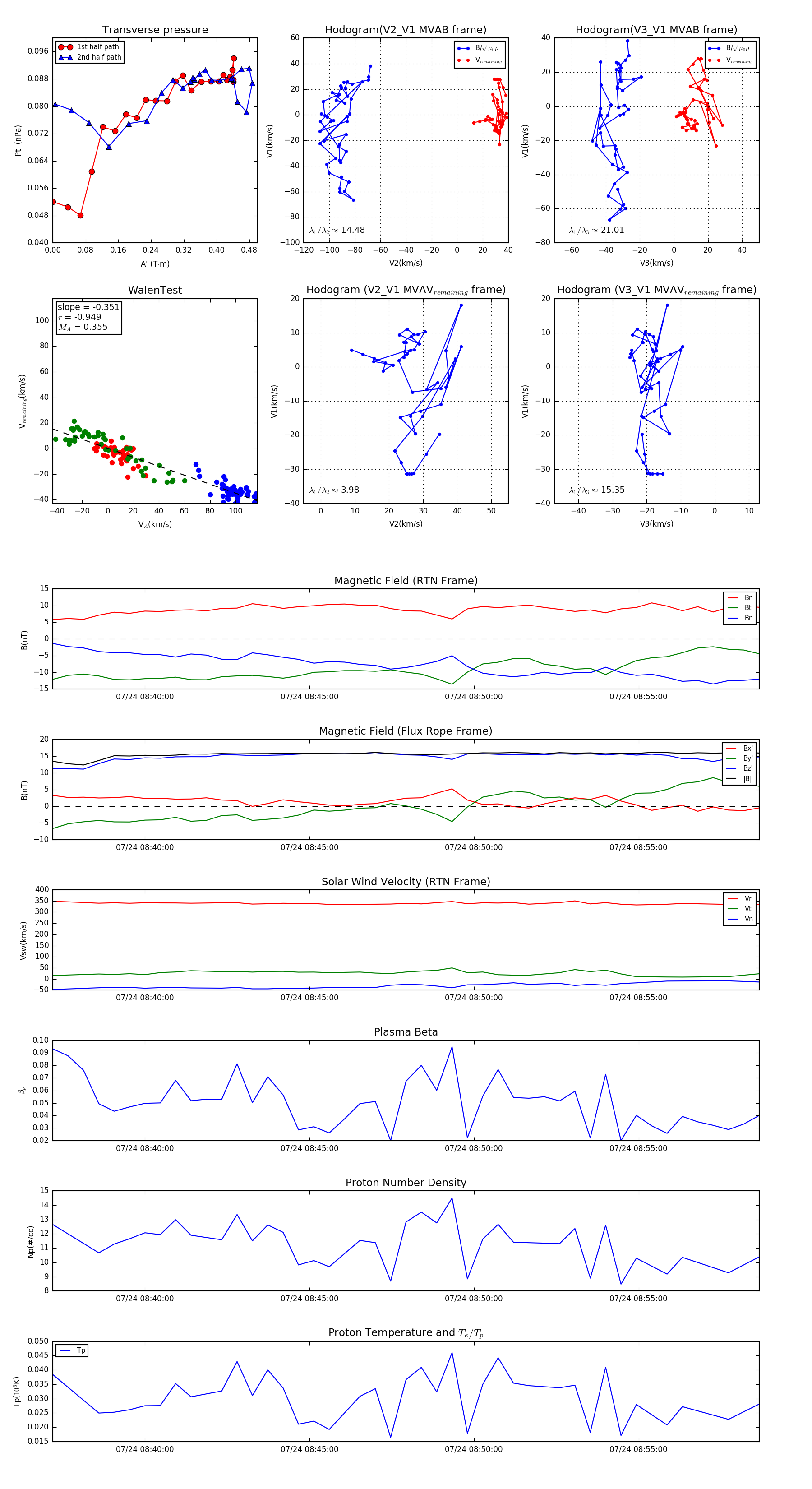
Flux Rope in 2024

Flux Rope Event 2024-07-24 08:37:12 ~ 2024-07-24 08:58:40 (1289 seconds)


plot