HOME   LIST
‹–   –›

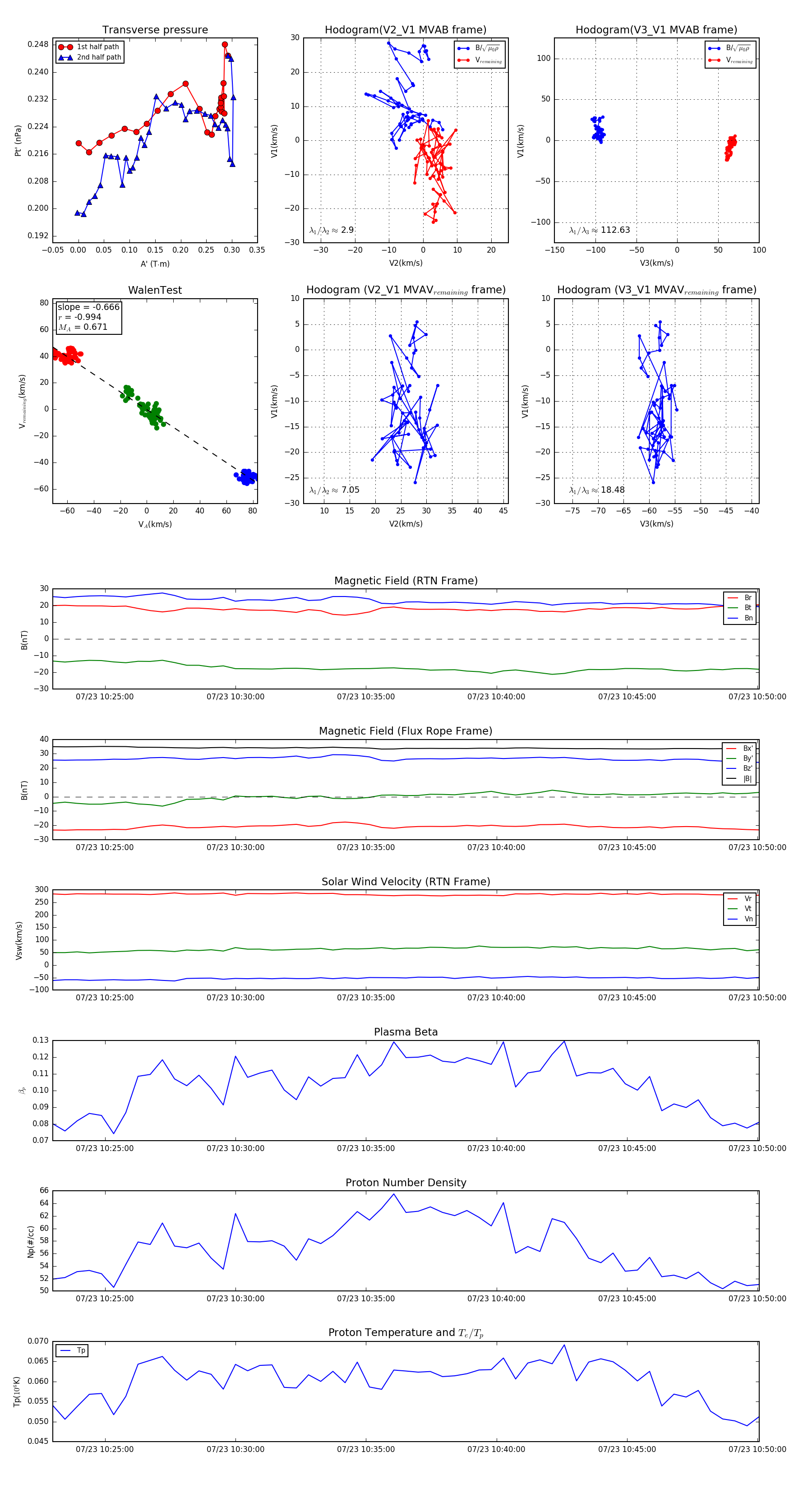
Flux Rope in 2024

Flux Rope Event 2024-07-23 10:23:00 ~ 2024-07-23 10:50:04 (1625 seconds)


plot