HOME   LIST
‹–   –›

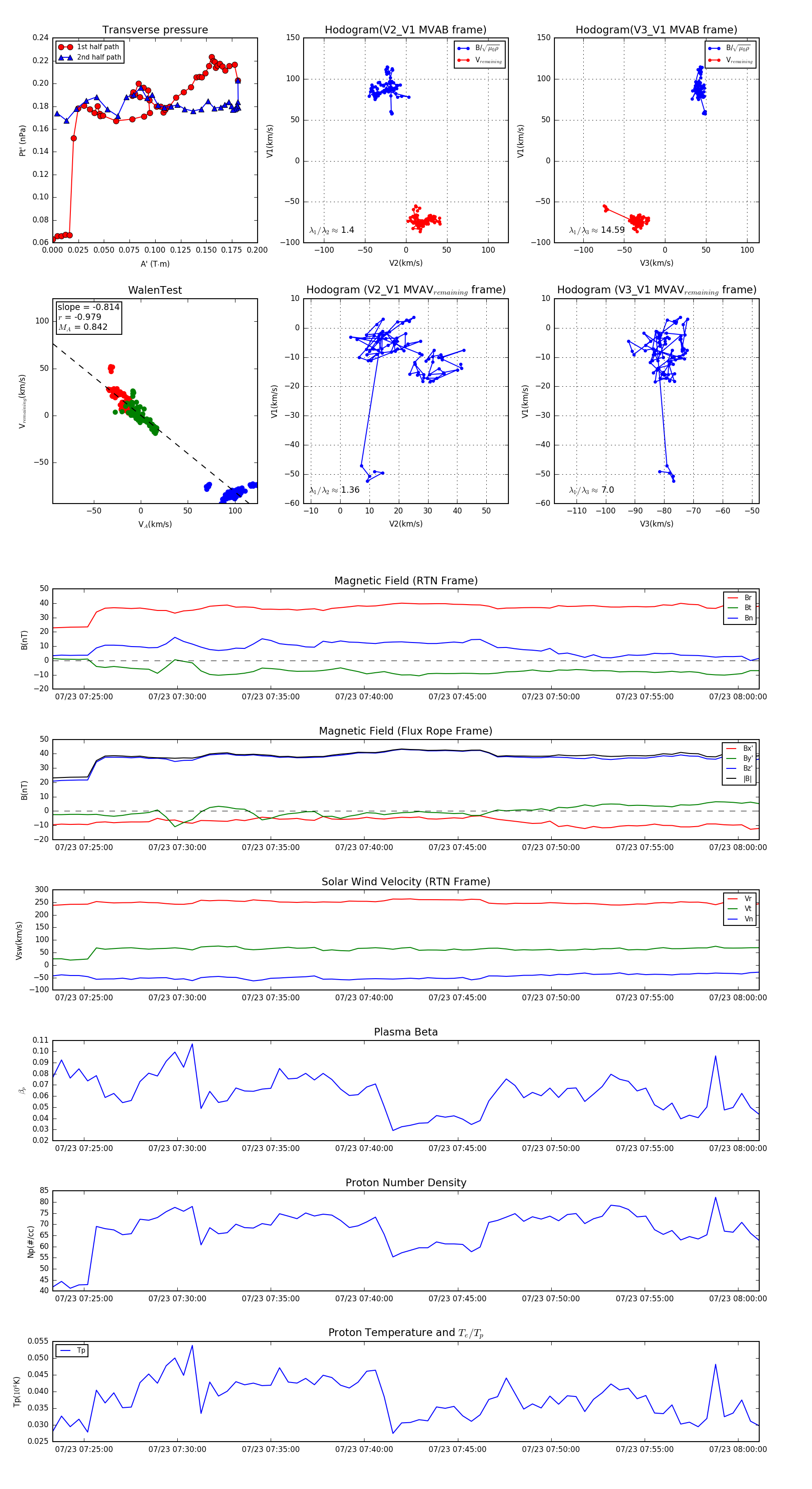
Flux Rope in 2024

Flux Rope Event 2024-07-23 07:23:20 ~ 2024-07-23 08:01:08 (2269 seconds)


plot