HOME   LIST
‹–   –›

Flux Rope in 2024

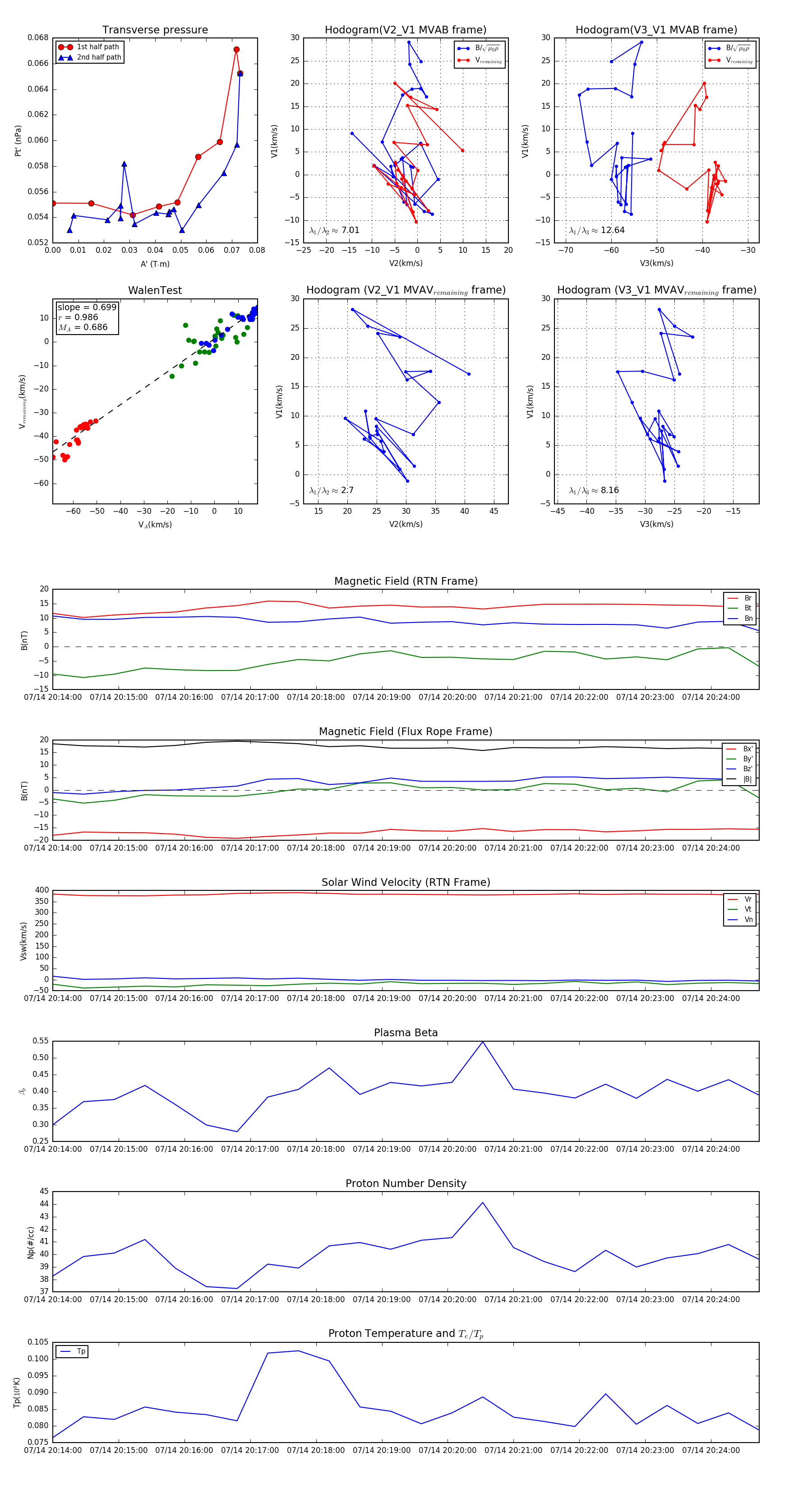
Flux Rope Event 2024-07-14 20:14:00 ~ 2024-07-14 20:24:44 (645 seconds)


plot