HOME   LIST
‹–   –›

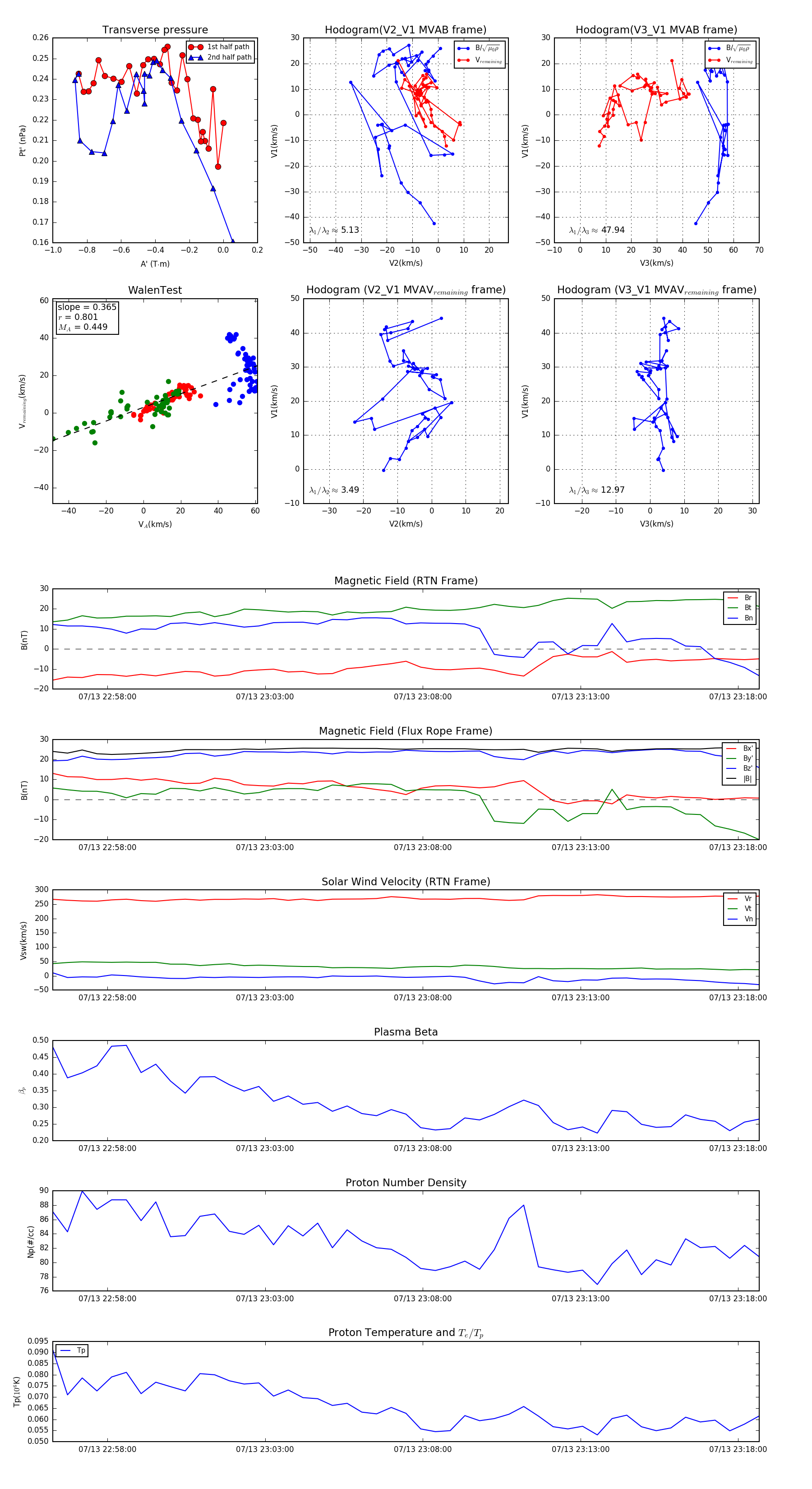
Flux Rope in 2024

Flux Rope Event 2024-07-13 22:56:16 ~ 2024-07-13 23:18:40 (1345 seconds)


plot