HOME   LIST
‹–   –›

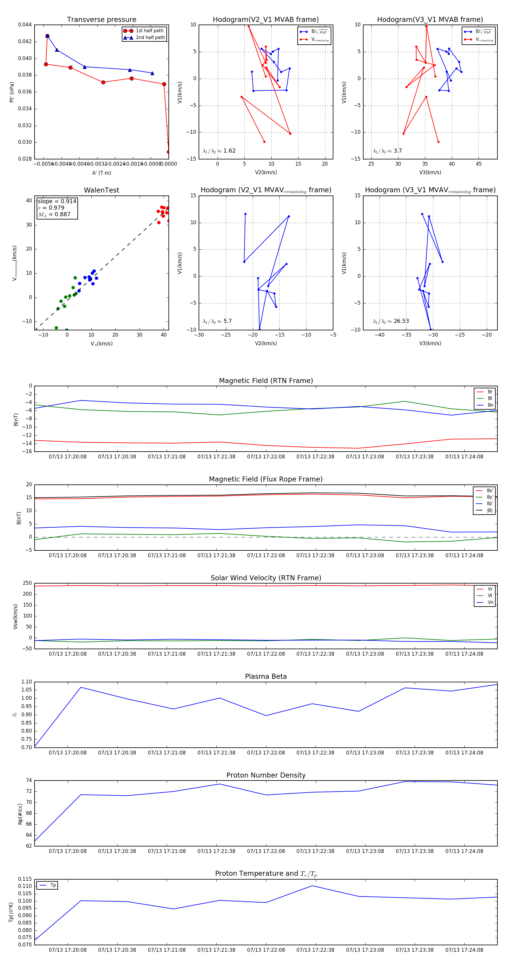
Flux Rope in 2024

Flux Rope Event 2024-07-13 17:19:48 ~ 2024-07-13 17:24:28 (281 seconds)


plot