HOME   LIST
‹–   –›

Flux Rope in 2024

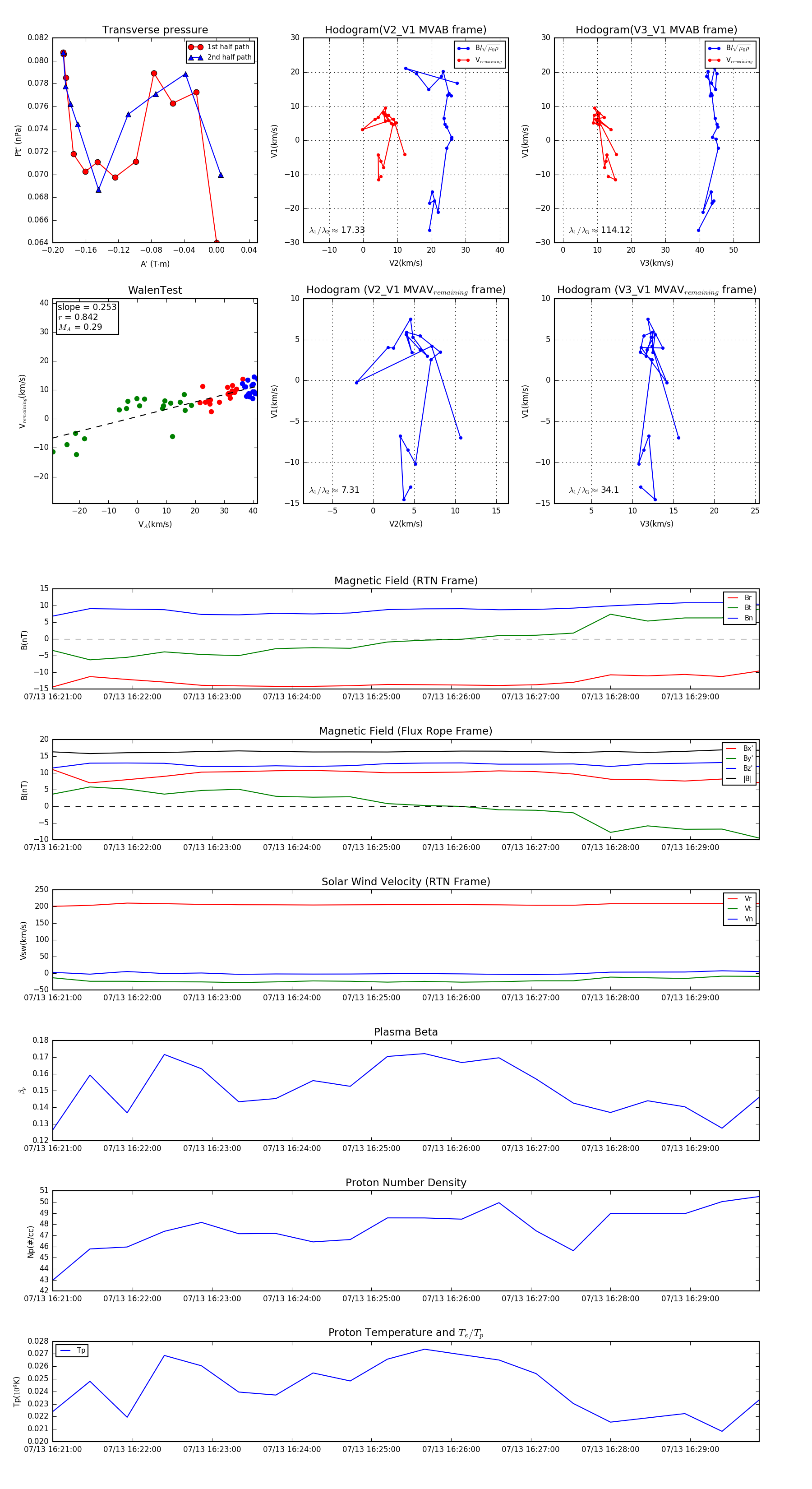
Flux Rope Event 2024-07-13 16:21:00 ~ 2024-07-13 16:29:52 (533 seconds)


plot