HOME   LIST
‹–   –›

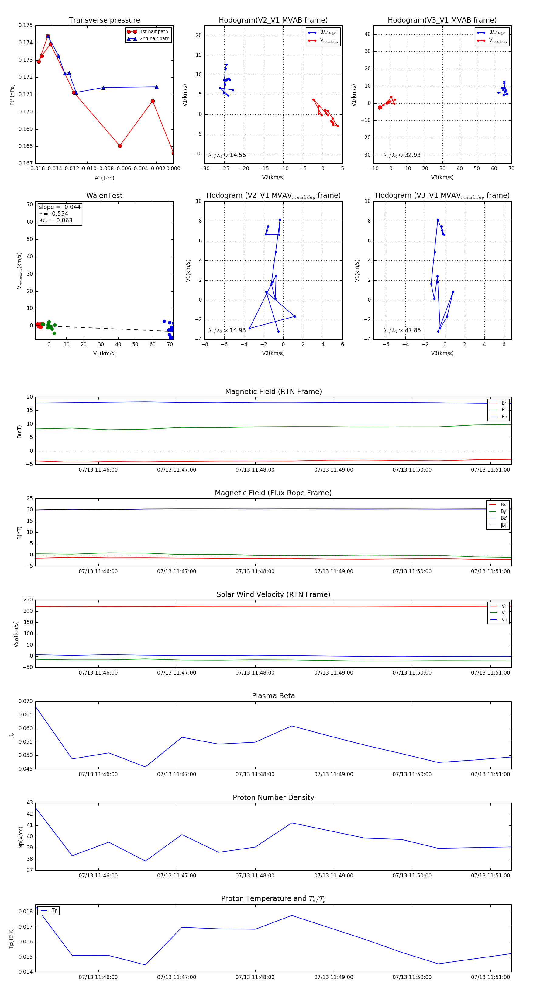
Flux Rope in 2024

Flux Rope Event 2024-07-13 11:45:12 ~ 2024-07-13 11:51:16 (365 seconds)


plot