HOME   LIST
‹–   –›

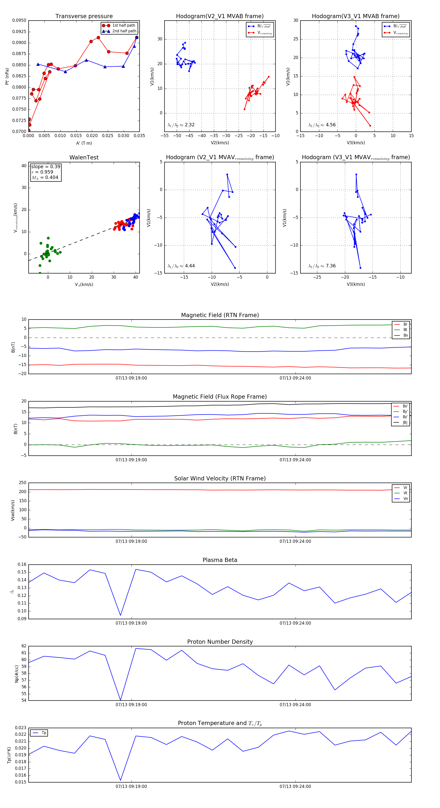
Flux Rope in 2024

Flux Rope Event 2024-07-13 09:15:52 ~ 2024-07-13 09:27:32 (701 seconds)


plot