HOME   LIST
‹–   –›

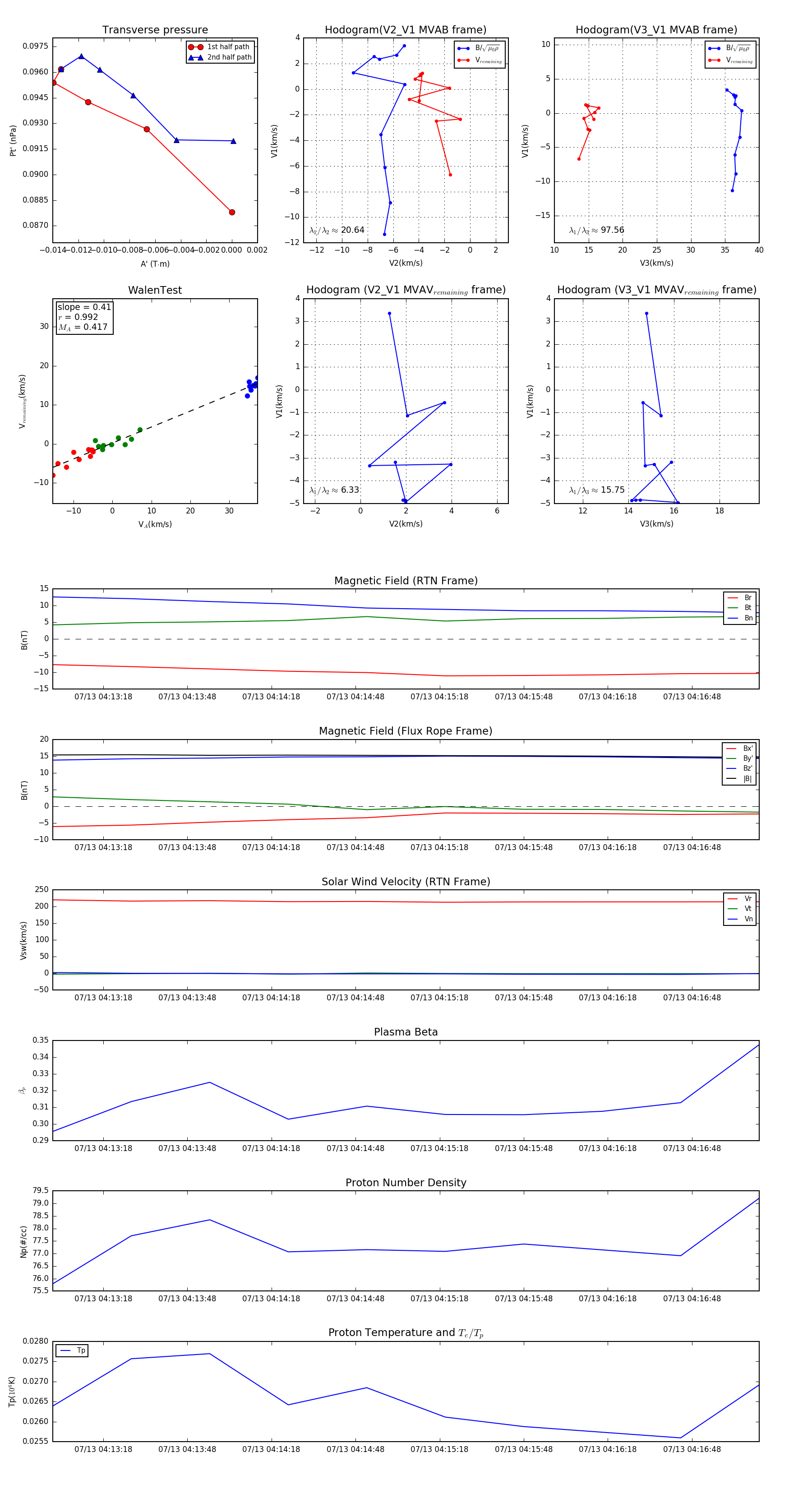
Flux Rope in 2024

Flux Rope Event 2024-07-13 04:13:00 ~ 2024-07-13 04:17:12 (253 seconds)


plot