HOME   LIST
‹–   –›

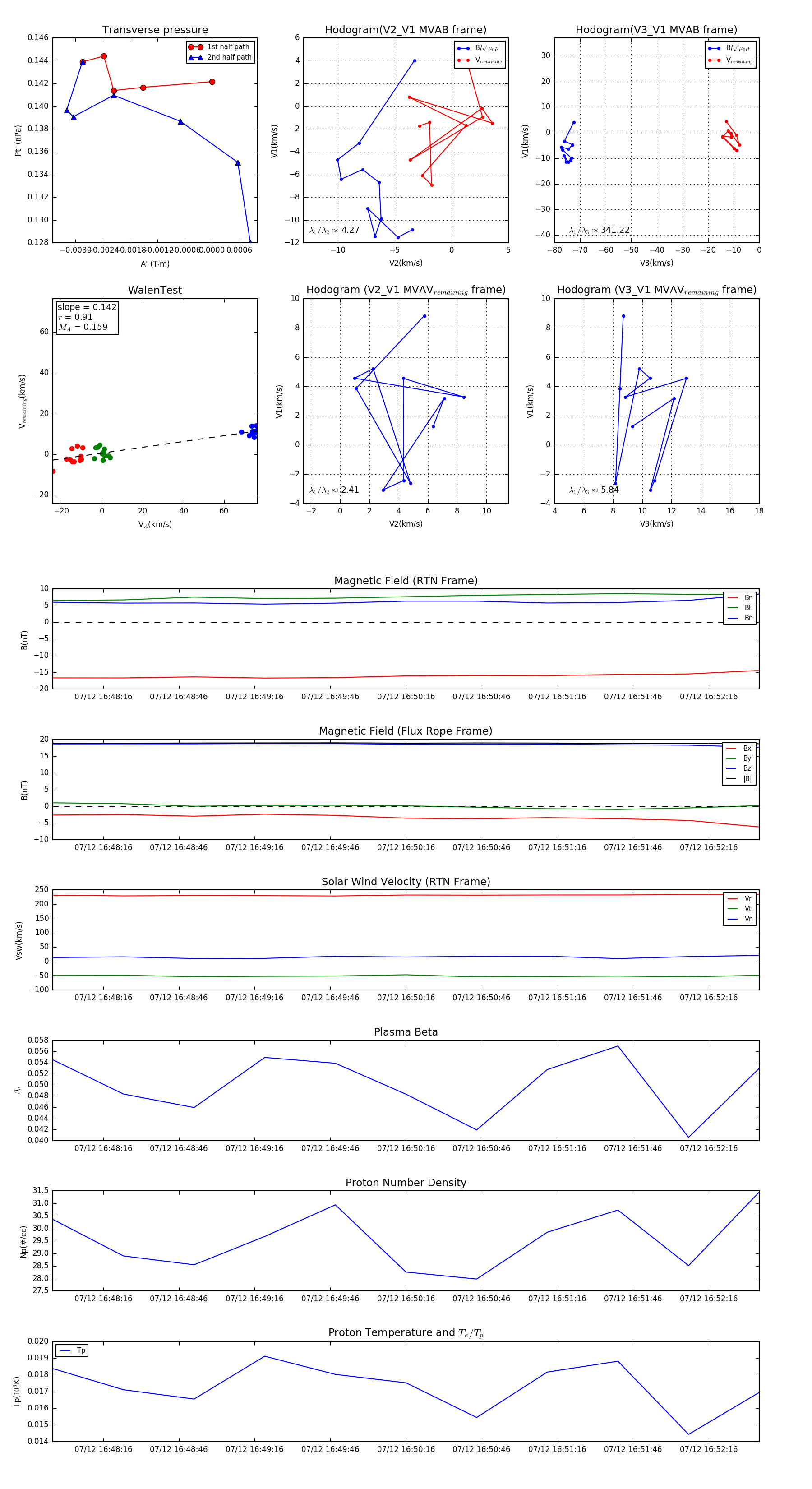
Flux Rope in 2024

Flux Rope Event 2024-07-12 16:47:56 ~ 2024-07-12 16:52:36 (281 seconds)


plot