HOME   LIST
‹–   –›

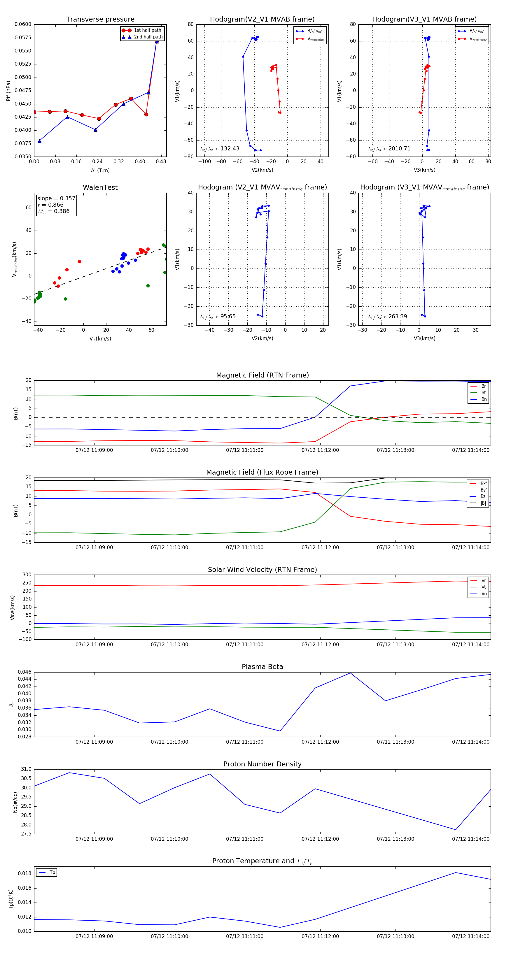
Flux Rope in 2024

Flux Rope Event 2024-07-12 11:08:12 ~ 2024-07-12 11:14:16 (365 seconds)


plot