HOME   LIST
‹–   –›

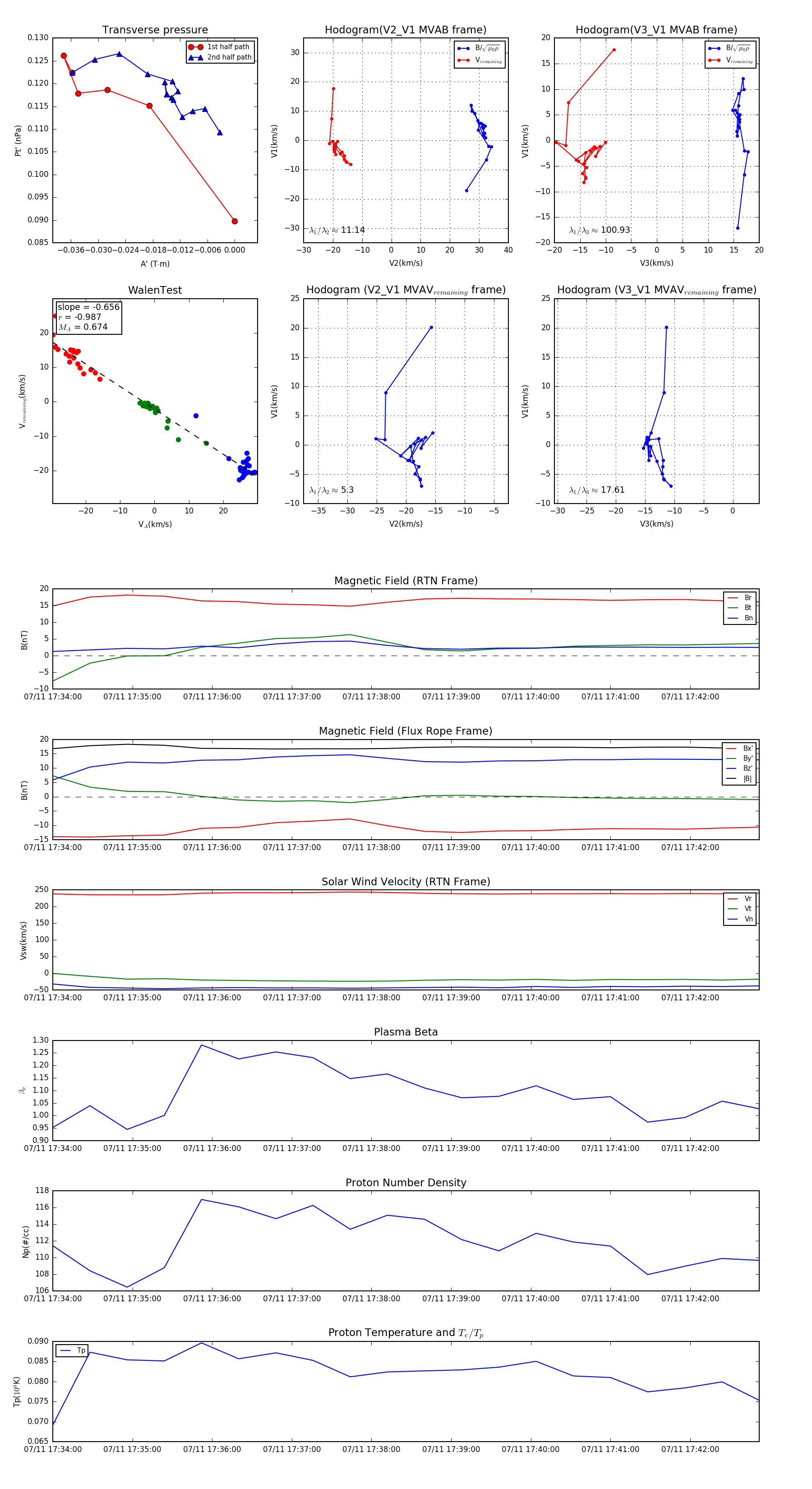
Flux Rope in 2024

Flux Rope Event 2024-07-11 17:34:00 ~ 2024-07-11 17:42:52 (533 seconds)


plot