HOME   LIST
‹–   –›

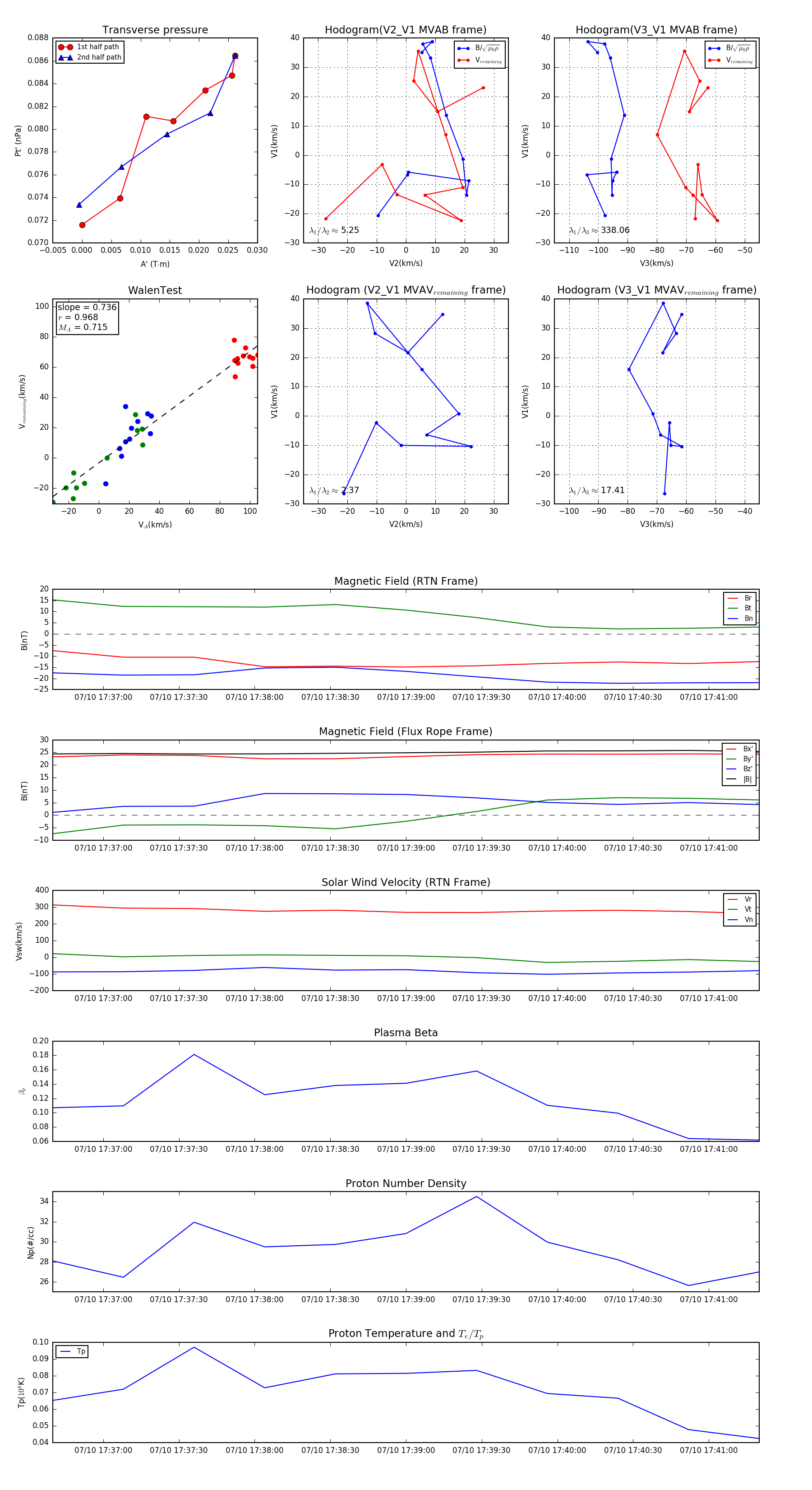
Flux Rope in 2024

Flux Rope Event 2024-07-10 17:36:40 ~ 2024-07-10 17:41:20 (281 seconds)


plot