HOME   LIST
‹–   –›

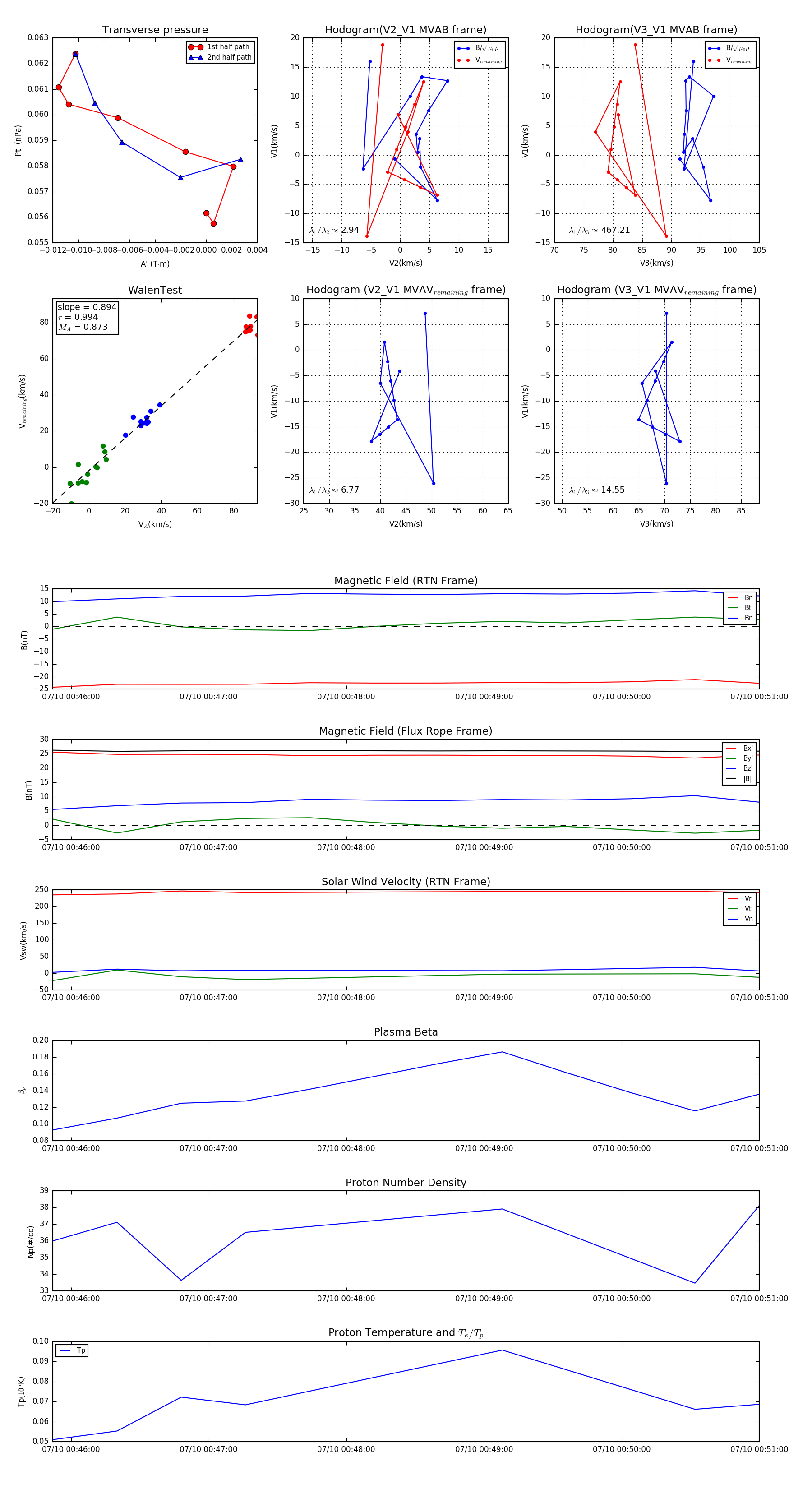
Flux Rope in 2024

Flux Rope Event 2024-07-10 00:45:52 ~ 2024-07-10 00:51:00 (309 seconds)


plot