HOME   LIST
‹–   –›

Flux Rope in 2024

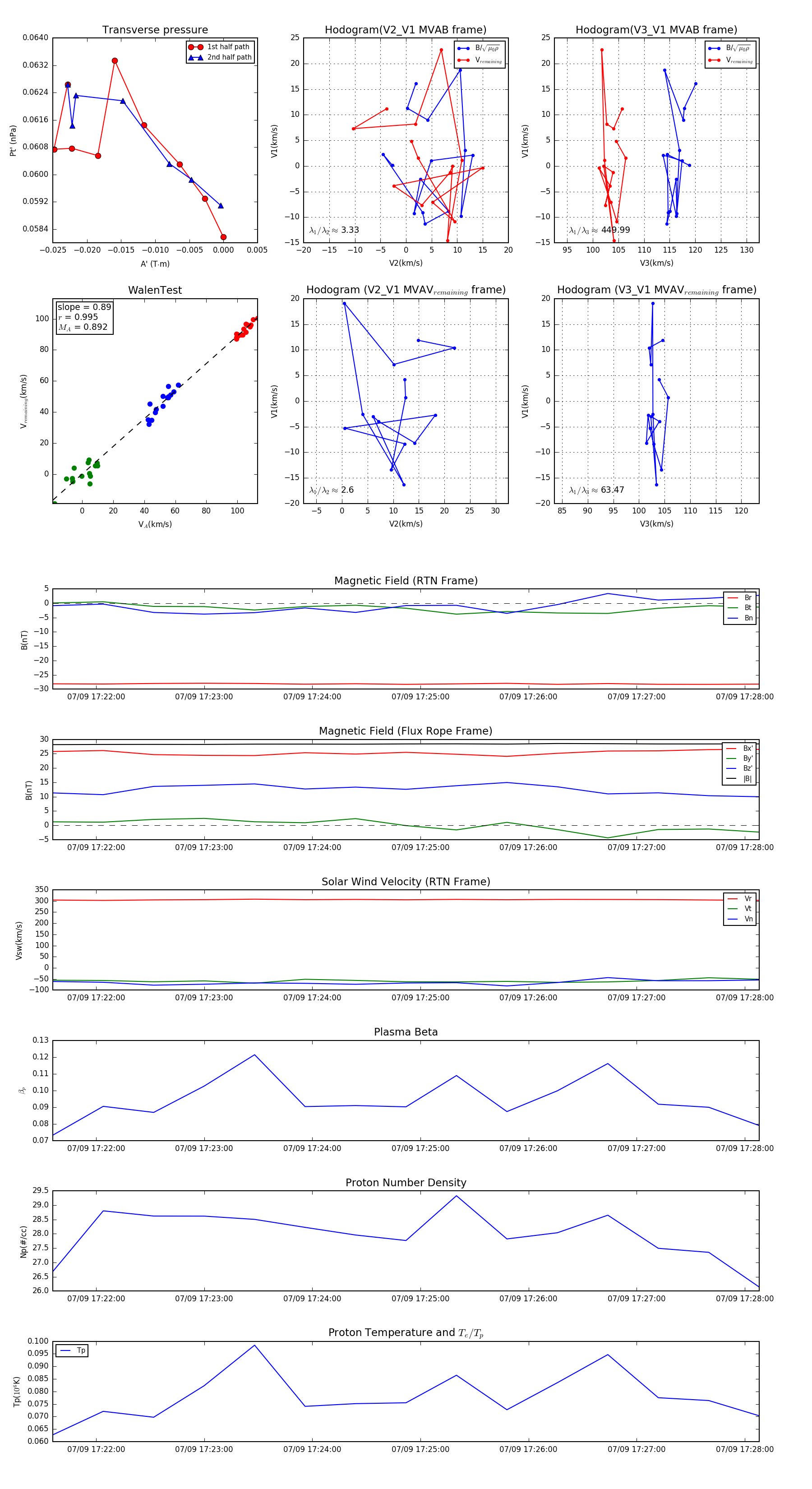
Flux Rope Event 2024-07-09 17:21:36 ~ 2024-07-09 17:28:08 (393 seconds)


plot