HOME   LIST
‹–   –›

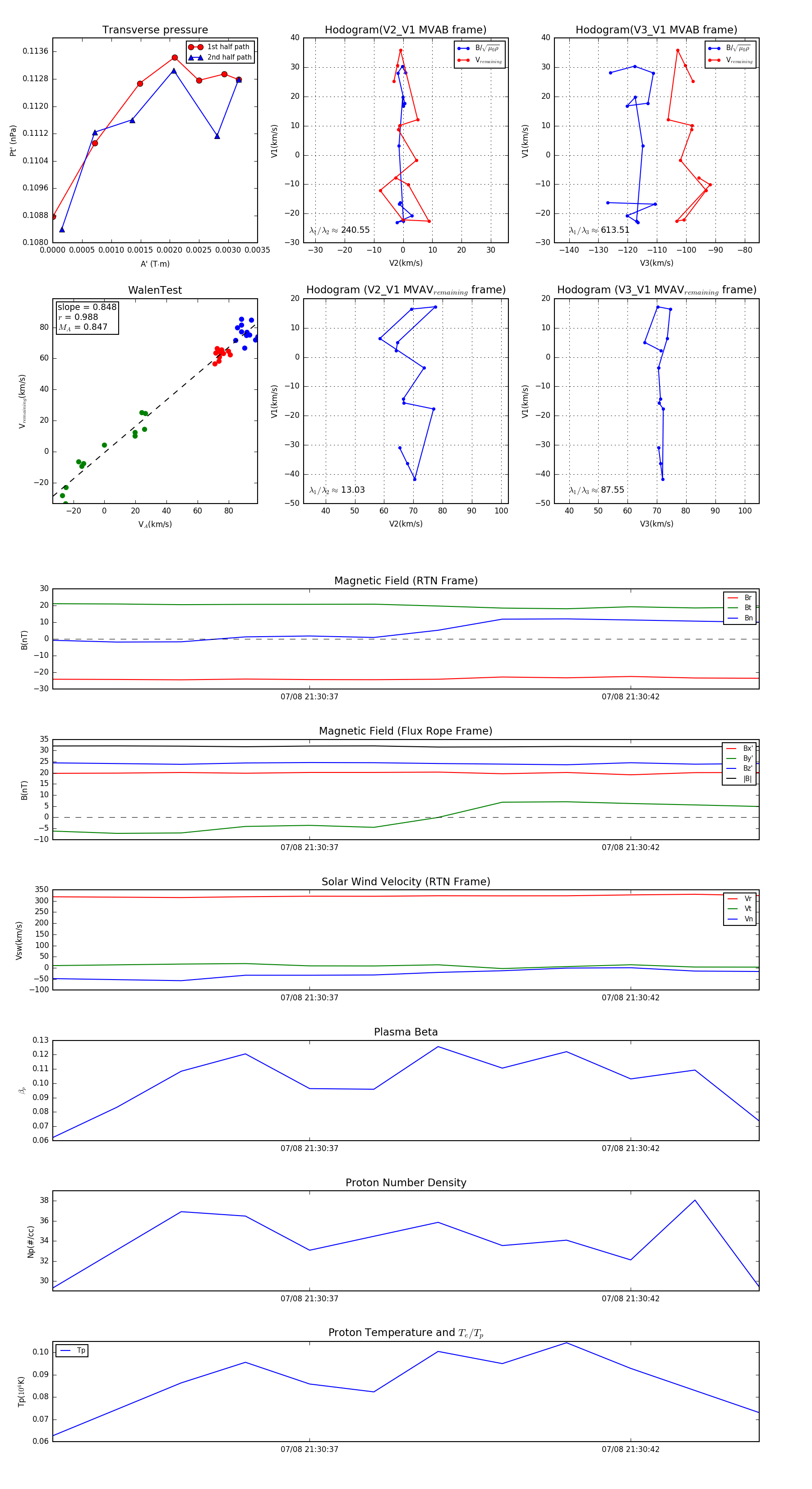
Flux Rope in 2024

Flux Rope Event 2024-07-08 21:30:33 ~ 2024-07-08 21:30:44 (12 seconds)


plot