HOME   LIST
‹–   –›

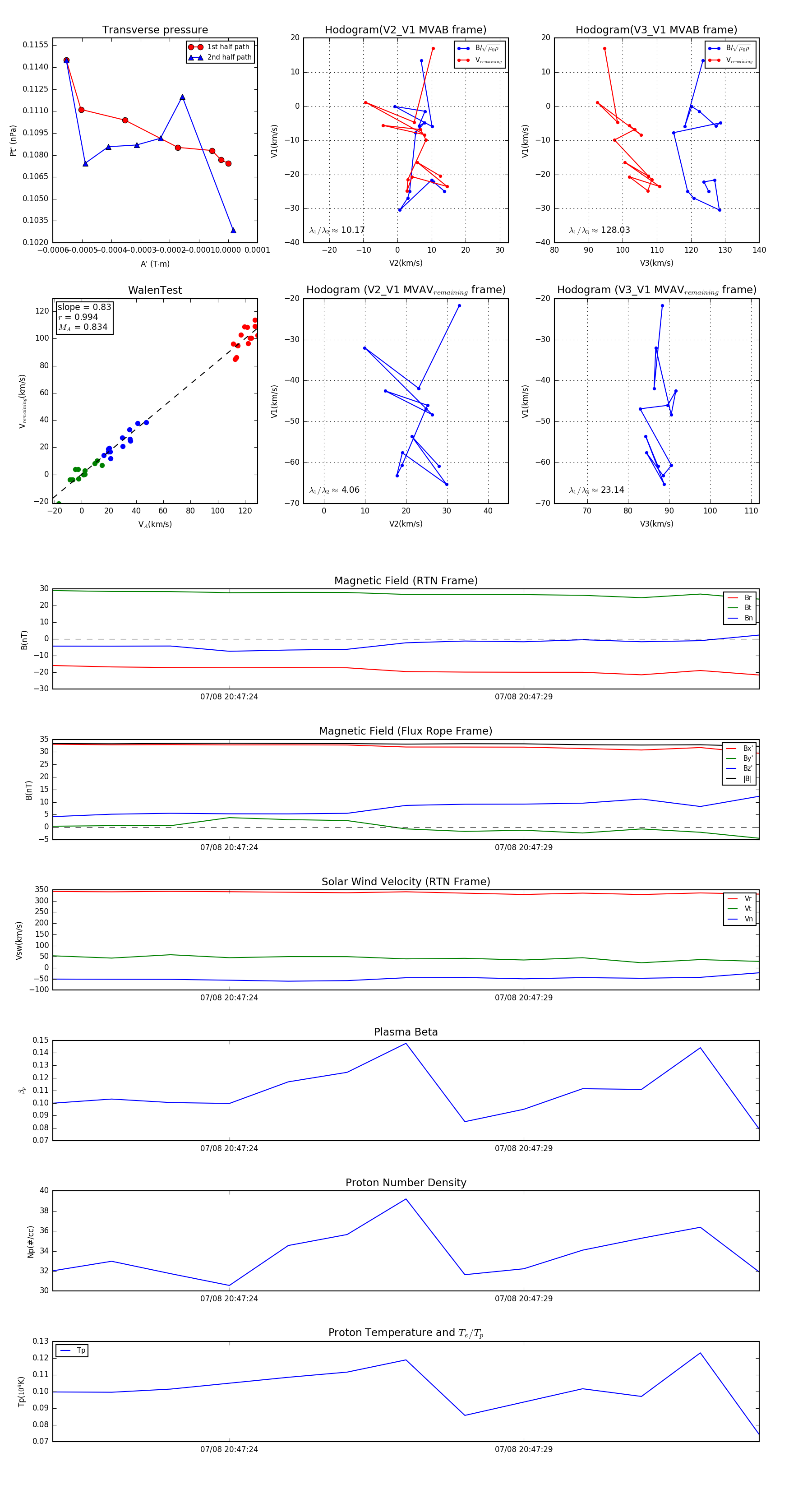
Flux Rope in 2024

Flux Rope Event 2024-07-08 20:47:21 ~ 2024-07-08 20:47:33 (13 seconds)


plot