HOME   LIST
‹–   –›

Flux Rope in 2024

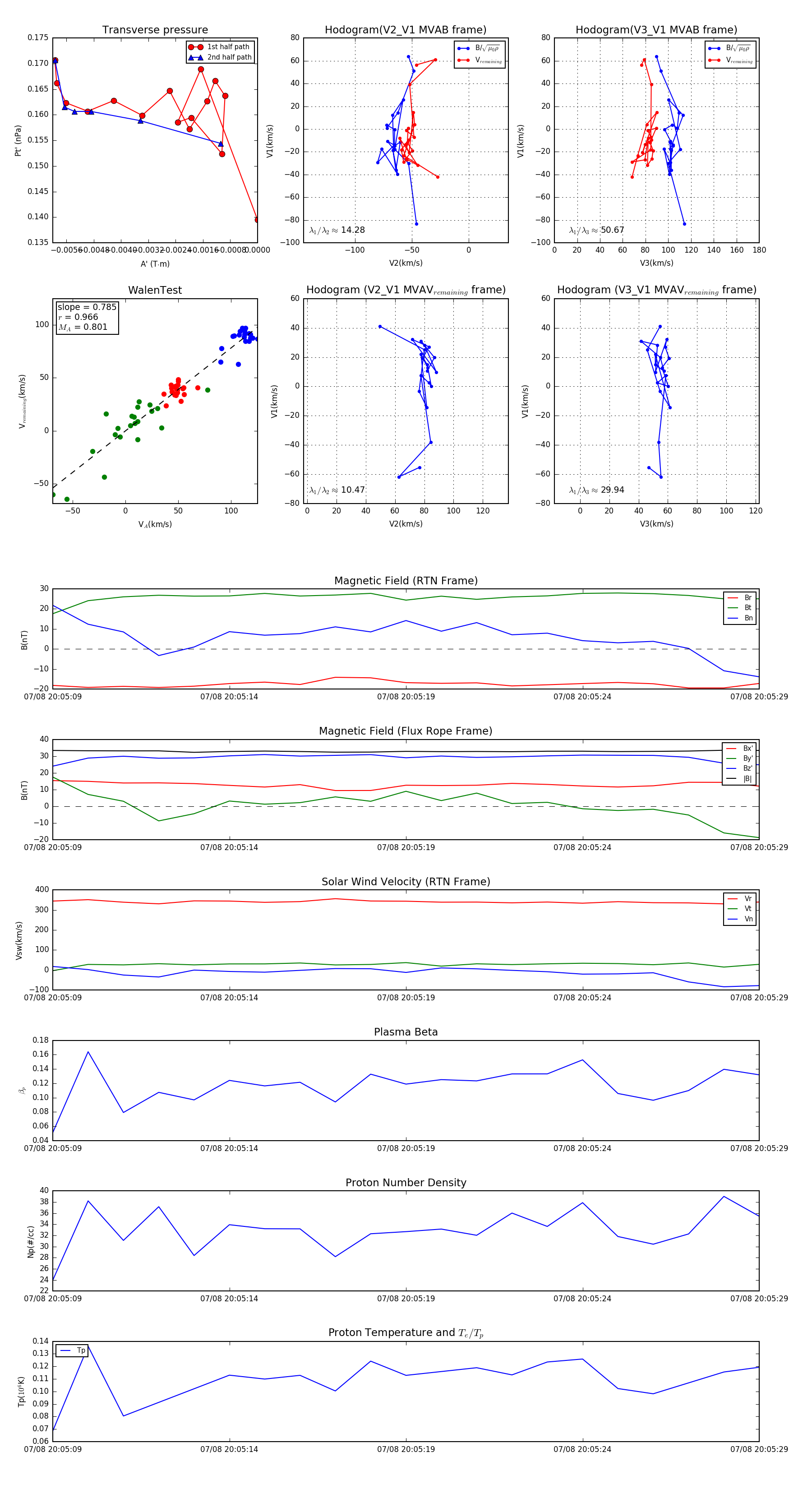
Flux Rope Event 2024-07-08 20:05:09 ~ 2024-07-08 20:05:29 (21 seconds)


plot