HOME   LIST
‹–   –›

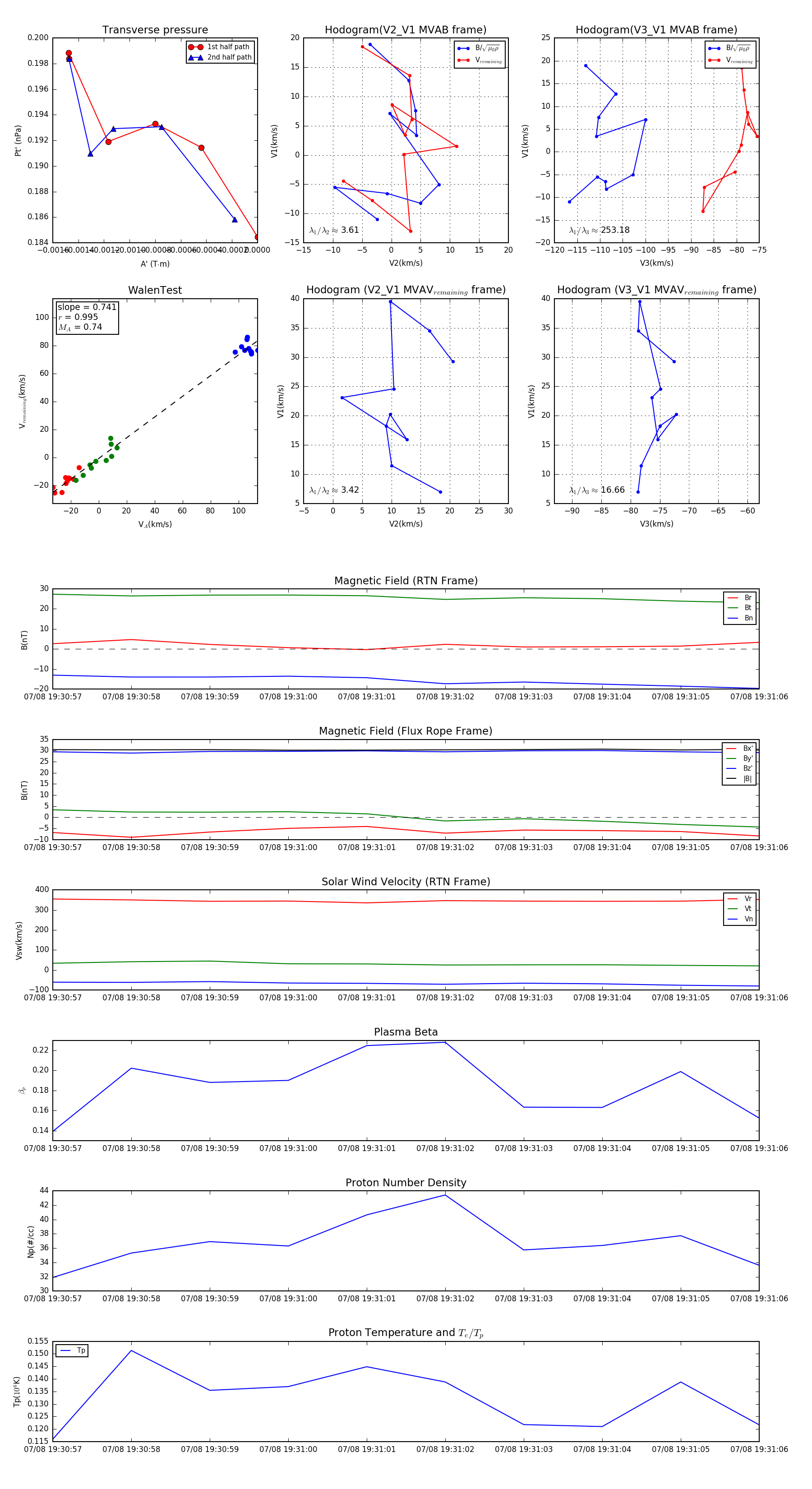
Flux Rope in 2024

Flux Rope Event 2024-07-08 19:30:57 ~ 2024-07-08 19:31:06 (10 seconds)


plot