HOME   LIST
‹–   –›

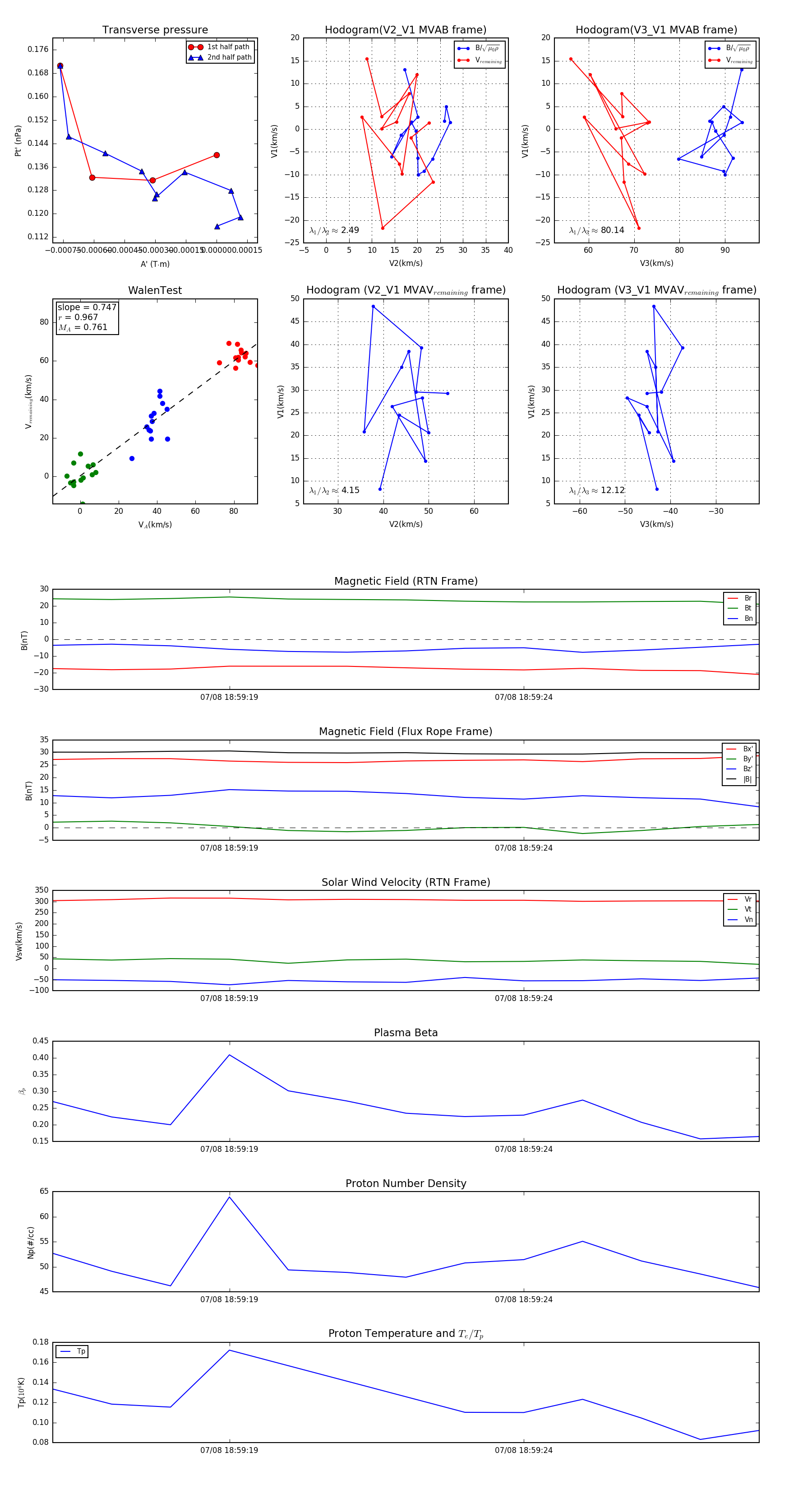
Flux Rope in 2024

Flux Rope Event 2024-07-08 18:59:16 ~ 2024-07-08 18:59:28 (13 seconds)


plot